01 引言
随着我国城镇化进程步入“下半场”,以人民为中心的发展理念日益得到强化。“回归基层”成为新时期城市空间治理的关键命题。2015年中央城市工作会议的召开,2017年中共中央、国务院《关于加强和完善城乡社区治理的意见》的发布,使得以社区为基本单元的城市更新和治理的热潮开始涌现。2019全国住房和城乡建设工作会议进一步将“着力开展美好环境与幸福生活共同缔造活动,推进‘完整社区’建设”列入2020年的重点工作,从上层制度视角为社区建设提出了更为明确的发展目标。
如果说从千人指标到15分钟生活圈,再到与其相衔接的完整社区建设,转换了设施标准的配套逻辑,那么“以人民为中心”以及“精细化”呼声下的社区治理则要求转变规划的判断和运行逻辑:从构建始于环境和民意感知,到指引理性决策,再到实施优化的“正向循环”。这其中对居民需求的感知、对居民满意度的评估、对社区能力或资源的评估成为社区治理中的关键步骤——基于对社区需求和能力的判断引导社区治理政策和工作的落实。
“社区幸福”评价指标是国内外地方政府用于干预社区公共服务供给、监测居民满意度的经典评估工具,其相关理论和实践在我国均非新命题。理论研究方面,项继权等基于马斯洛需求层次理论构建了幸福社区指标体系的概念框架并提出了相应的使用原则;李强等从社会学视角探讨幸福社区的内涵,以两个中产社区为案例进行了幸福社区指标体系实证测量。在实践领域,“广州市天河区幸福社区评估体系”是政府主导、融合地方特色进行社区评估的典型案例。但整体而言,当下我国“社区幸福”评估的相关理论研究存在概念内涵理解不一、评估内容界定不明的问题,既影响了研究的有效性和延续性,又会导致因理解不同造成的工作混乱和冲突。此外,不同时代矛盾和需求的变迁,新理念、新技术、新方法的涌现等影响因素,也在不断重塑社区幸福的衡量视角,使得“社区幸福”相关理论和评价指标体系的构建具备重新被探讨的空间和价值。
本文在梳理和剖析“社区幸福”理论的基础之上,结合我国社区治理中的问题、发展趋势,构建社区幸福多维评估体系,旨在辅助地方政府协调社区治理和服务、有的放矢地分配资源,考核绩效等工作。同时,探索“人民城市为人民”“为人民谋幸福”等理念落在城市治理基础单元的着力点,激发人们的共同关注和探讨。
02 我国社区治理的现状和发展趋势
一、社区治理实践中“社区”的概念内涵
在当代中国,“社区”概念的使用大多与社区建设、社区治理的实践活动联系在一起。相较于社会学语境下的“社区”,城乡规划和管理实践领域更关注“社区”的空间特质。改革开放后,城市居民在不同购买力的条件下产生空间机械聚合,形成了所谓的“社会社区”。其具有“居住区”的内涵,并成为城市空间管理、社会公共配套体系的实际组织单元。但由于“社会社区”大多以开发主体的经济利益最大化为基础,常被指摘其社会学意义上的“共同体”建构不足。
近年来,规划领域的管理者和研究者对于社区的关注点逐渐从单一的物质空间转向社会与经济维度,进而向“空间生产-社会关系”的深层互动延伸。民政部《关于在全国推进城市社区建设的意见》、住建部就《在城乡人居环境建设和整治中开展美好环境与幸福生活共同缔造活动的指导意见》等官方文件,进一步加强了对塑造社区“共同体”的引导。结合两个学科的关注点和官方文件,可将“社区”概念解读为:承载一定地域范围内城市生活的物理空间,以及聚居其中的人群基于共同的文化心理、利益需求和组织联系共同结成的社会生活共同体关系。
二、我国社区治理制度演进、工作内容及实践中的困境
社区治理是治理理论在社区领域的实际运用,是指在一定区域范围内政府与社区组织、社区公民等共同管理社区公共品和社区公共事务的活动,以满足社区居民的各种需求。随着我国社会发展、人们物质生活水平的不断提高,社区治理的相关政策和内容也在不断开拓创新。2006-2011年,社区政策机制初步成型,体系内容逐渐丰富,覆盖了社区照顾和救助、社区教育、社区经济建设、社区文化和精神文明建设等主题。2012年党的十八届三中全会首次提出了国家治理体系与治理能力现代化。2013-2018年,社区治理的政策数量持续增多,社区治理政策体系改进逐渐优化。强化社区文化引领,增强社区依法办事能力,增强社区信息化应用能力等是其中的重点关注领域。这一时期,发源于广东云浮市的“美好环境与和谐社会共同缔造”在厦门市、沈阳市发展成熟,随着两批试点的铺开,逐渐广泛应用于城乡建设领域。2019年,住建部出台《在城乡人居环境建设和整治中开展美好环境与幸福生活共同缔造活动的指导意见》,明确了以社区为基础、人居环境建设整治为载体的工作方式,以及以群众为主体、多方共同参与的“一核多元”参与机制。
从制度和工作内容演进来看,城市社区治理的改革路径在不断优化,然而实践中尚面临诸多困境。例如,城市规划“一次成型”的特点使得原有社区配套服务设施难以满足新产生的生活需求,造成部分老旧社区出现私搭乱建现象。基层社区在“党建+社区”治理模式下,对上反馈任务重,对下评估工作不充分,难以精准响应居民需求。随着居民对美好生活向往的日益增长,以保障基本服务水平为目标的社区治理模式难以满足精细化的品质需求。多数社区治理实践存在多主体参与失衡的问题。周霞等学者提出,即便是以群众参与为核心的“共同缔造”实践,尚存在公众参与程度有限、长效管理机制难以形成等困难。这些问题同时也是“十四五”时期推进社区治理改革需要重点攻克的难题。
三、新时期我国社区治理的发展方向
自党的十八大以来,全国各地就社区治理开展了诸多创新性实践,探索出许多行之有效的社区治理方案,一定程度上为改善社区治理实践中面临的种种困境提供了思路和路径参考。如在实时数据感知方面,北京双井街道利用移动环境传感器构件社区环境感知网络、利用社会感知方法检测社区运行。在居民需求感知和判断方面,宁波海曙区建立民意收集机制,线上开通“一码问需”,通过居民微信群、支部党员群等方式收集社情民意。在多元化服务保障方面,杭州市开展邻里中心的研究和实践,创新公共服务建设模式,提出与居民使用规律相契合,建设“一站式”生活服务中心,并在新区和老区开展差异化实践。而在多主体参与方面,成都市成华区在社区层面组建“众创组”,由熟悉社区情况的居民小组长、物业负责人、居民代表等组成,全程参与项目的设计和施工。
吴志强、刘佳燕、陈伟等也曾对社区治理的路径和实施策略进行了深入的探讨。针对上文归纳总结的几点问题,结合专家学者们的研判和各地创新实践的经验,可将新时期我国社区治理的(部分)发展方向汇总为以下四点。一是从“一次规划”到“动态更新”:“社区规划应由“一次成型”转向“全周期治理”,以实现诉求的动态更新。二是从“粗放式”到“精准细化”:社区治理的干预举措建立在对人民需求的精准感知和判断的基础上,聚焦个体和集体需求,关注社区共识。三是从“同质化”到“差异化”:社区治理应从保障基本服务向探索多元品质服务转变,结合社区能力和资本,进行差异化实践。四是从“政府主导”到“多元共治”:社区治理践行多元集体选择的过程和结果,将共建共享共治作为提升社区个人和集体生活品质的重要支撑(图1、表1)。

图1 社区治理的(部分)发展方向
资料来源:作者自绘

表1 社区治理发展趋势学者观点和实践经验汇总
资料来源:基于参考文献整理
03 社区幸福的理论基础和评估体系构建
一、社区幸福的概念内涵
“ 社区幸福(community well being)” 一词最早诞生于20世纪60年代的“社会指标运动(social indicators movement)”。其中,“社区”一词限定了评估的尺度和对象,即介于个人和国家之间、中间尺度的城市基础治理单元及生活在其中的居民;而“幸福”一词,引用亚里士多德“eudaemonia”的解释,表示“善(eu)”和“精神(daimon)”。社会学对于幸福的研究偏向于运用社会资本的视角,突出亲情、友情、信仰治理、邻里守望之情等社会支持、社会参与的功用。而城市规划和管理实践领域则更侧重以人居环境的改善和便捷宜居的生活环境提升居民的获得感、幸福感和社区凝聚力。尽管当下因学科视角不同等因素,造成学界对社区幸福的认知存在筑舍道傍的一面,但通过对使用“社区幸福”一词且对其加以定义的文献进行分析,能够明确社区幸福概念具有以下三点内涵和特征。
首先,从状态来看,因“幸福”的英文中包含“being”,蕴含了其朝着理想状态前进的动态属性。澳大利亚农村援助信息组织曾指出,“社区幸福是满足人们在社区中共同生活的过程和终极目标”。
从涉及对象和范围来看,大多数学者认为社区幸福集合了个人幸福和集体幸福, 这一释义呼应了“ 社区” 概念中“ 社会生活共同体” 的内涵。如布拉舍(Brasher)和维斯曼(Wiseman)认为,社区幸福指的是“由个人和社区认可的,对其发展和繁荣至关重要的社会、经济、环境、文化等要素的综合水平”。需要注意的是,集体幸福绝非个人幸福的集合,在某些场景下两者甚至相互冲突。譬如汽车的使用可能会提高个人幸福感,但过多的汽车可能带来的社区车位不足、违规停放等问题,继而损害社区集体幸福。因此,应将个体的主观需求与集体的客观需求指标相结合,构建社区幸福评估体系的核心内容。
从描述或测度内容来看,提升“社区幸福”的基础要素和执行条件,取决于社区本身的资本。因社区资本运作得当可增强社区能力,可以满足社区居民在居住品质、居住安全、环境品质、社会交往和自主参与五个层面的需求。如库斯尔(Cuthill)将“社区幸福”定义为对社区生活的感知,并提出“对这些感知的描述或测量要考虑到自然、物质、金融、社会和人力资本的定性/定量数据,这些数据会影响公民和社区的幸福”(表2)。
综上所述,“社区幸福”的概念内涵能够被解读为:由价值观驱动、社区资本实现的,一定地域范围内聚居个人及集体的综合发展需求。在这一前提下,笔者认为以社区资本衡量社区幸福水平,能够成为社区幸福评估的一种合理的尝试。

表2 “社区幸福”的概念内涵和特征
资料来源:作者整理
二、构建面向社区治理的社区幸福评估体系
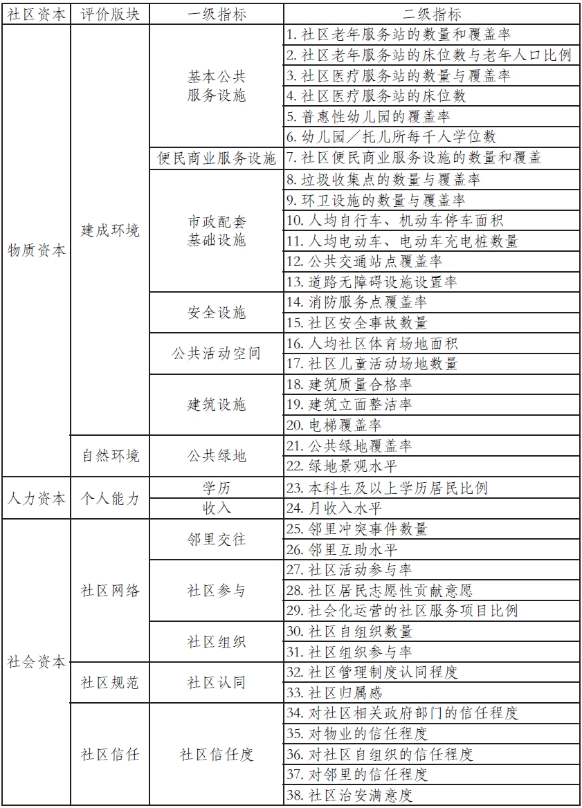
依据当下学界对社区资本的界定,可将评估内容划分为物质资本、人力资本及社会资本三个版块。物质资本涉及建成环境和自然环境,同时也是城乡规划学科和社区治理工作长期关注的重点。通过完善物质资本中的基本公共服务设施、便民商业服务设施、市政配套设施、公共活动空间、安全设施,以及提升建筑质量、美化自然环境等举措,能够满足居民对于居住品质、居住安全、环境品质、社会交往等层面的需求,从而提升社区个人和集体幸福。相应的评估指标可选取电梯覆盖率(居住品质)、安全事故数量(居住安全)、人均公共绿地面积(环境品质)、人均体育场地面积(社会交往)等。
人力资本通常指的是社区成员的劳动技能、艺术才能、领导及组织能力。有关公民参与的资源理论认为,拥有更高收入与学历的群体,即人力资本水平更高的人更有可能参与社区公共活动;同时,根据政治社会化理论,具有更高收入与学历的群体,其经济社会地位越高,从而其社会责任感、政治认知能力与政治系统输出能力越强,即居民社区公共参与越积极。因此,可藉由本科生及以上学历居民比例、社区居民月收入平均水平等指标数据映射社区幸福水平。
社会资本反映的是社会组织或共同体共有的社会性资源,包括社区网络、社会规范与社区信任等要素。在社区网络中,邻里交往属于非正式参与网络,是社区居民的主要社会关系之一;而参与社区组织及活动属于正式参与网络,有助于增进居民的“利益表达”和“利益集结”。通过设置邻里冲突数量和邻里互助水平(社会交往)、社区居民志愿性贡献、社区自组织数量和参与例(自主参与)等指标能够对社区网络进行测度。社会规范与社区信任在社会资本中起到联结社区居民关系,促进集体行动的作用。相应的,可从社区管理制度认同程度以及对物业、社区自组织的信任程度等指标评估中窥见一斑。
基于上述对评估内容和指标的梳理,本文构建了涵盖14项一级指标、38项二级指标的社区幸福基础评估指标体系(图2、表3)。其中一些指标的设置符合住建部推行的“完整居住区建设”“社区级城市体检”、民政部“全国社区服务示范城区标准”等导向及相关要求。

图2 社区资本
资料来源:作者自绘

表3 社区幸福评估指标体系
资料来源:作者自绘
04 社区幸福评估的实践应用
一、国内外社区幸福评估的实践经验
从应用实践来看,国内外政府部门和研究机构在社区幸福理论基础之上构建有评价和测量层级不同的社区幸福评价指标,从解读核心概念或逻辑关系到构建指标体系,再到评估实证,以及对既有指标的评价分析等,已有广泛的应用(表4)。其中很多评估指标的研究和实证测量结果没有留于纸面,而是直接或间接干预了社区规划和治理政策,或是为地方政府或企业更加合理的项目委托和投资提供支撑。

表4 国外社区幸福理论的应用实践
资料来源:基于参考文献整理
在评估实证案例中,以广州市天河区民政局主导的“天河区幸福社区评估体系”和英格兰公共卫生局主导的“什么影响苏格兰(What Works Scotland)”为例。广州市天河区以指导幸福社区创建工作为目标,综合文献整理、社区居民问卷调查、专家讨论等方法,构建了因地制宜的“幸福社区指标体系”,以联合评估的方式,实施社区自评、问卷调查和现场测评,最终结合评估结果对参评社区服务工作提出反馈意见。“什么影响苏格兰”项目组融合文献研究、本地政策以及多主体参与工作小组的意见,构建幸福社区评估指标体系,以评估社区健康和幸福资源(The Evaluation in Healthand Wellbeing Resource);结合社区规划或治理工作计划实施的政策、监测数据的可得性、评估结果预期等因素设计和完善评估指标,并结合评估结果和相关研究制定公共服务决策和供给分配。
尽管国内外实践案例的评估程序和方法不尽相同,但能够从中汲取两点共通经验。首先,在明确的社区规划或治理工作框架下,评估结果能够用于指定或是优化政府部门相关决策。其次,在评估早期即纳入包括社区居民在内的多主体参与,能够加强评估目标、评估对象与评估内容之间的关联性,提高后续评估成果的转化效率,同时有助于利益相关主体对评估结果达成共同的理解和符合现实的预期。
二、社区幸福评估体系的应用场景设计和建议
综合文献和案例研究,本文构想了社区幸福评估体系的应用场景,按照流程可分为评估准备、指标设计、评估应用三个阶段(图3)。
在评估准备时期,基于评估结果预期支撑的工作,明确评估目的。借鉴“什么影响苏格兰”项目和成都市成华区组建“众创组”的经验,成立由社区居民小组长代表、物业负责人代表、居民代表,以及政府、企业、社区规划师等多主体参与的工作小组,结合政策文本、社区治理相关文献、社区幸福理论及实践经验等,明确评价对象与目标。
在评估指标设计时期,由工作小组成员结合社区幸福评估体系、本轮工作的评估目标和工作重点、评估结果预期等,选择评估方法并调整相关指标。依据数据收集情况,综合考量本土特征、可行性等因素,试算并完善权重。在数据获取方面,除传统社区级统计数据、对居民幸福感的主观问卷调查数据之外,也可采用从数字地图及各类政府新型数据公开平台、基层社会治理智慧平台、“民生微实事”等政务热线获取的数据,以时效性与直观性更优的新型数据反映社区幸福水平,支撑评估结果的“动态更新”和“精准细化”。
在评估应用时期,完成计分和评定,基于评估结果完成评估报告,为制定或优化政策提供依据。针对与社区建设相关实施导引存在的差距,可通过对建筑、环境的更新改造提升其品质。对于社会交往、自主参与和社区治理标准体系的差距,则需通过培育社区社会组织促进组织内外的交往合作、完善社区治理结构,促进社区参与中的交往与合作等措施提升。此外,结合实际评估工作及后续应用中涌现的问题和疏漏,完善评估指标体系,优化提高社区幸福评估体系的科学合理性和应用价值。

图3 社区幸福评估指标的应用流程设计
资料来源:作者自绘
05 结论和展望
以人民为中心发展基层社区治理是近两年社区治理研究中颇受关注的话题。同时,“动态更新”“精准细化”“差异化”“多元共治”等是国内社区治理共识性的发展趋势和迫切任务。在这一背景下,本文聚焦社区幸福评估工具,凝练社区幸福概念内涵和特征,挖掘其应用于社区评估的基础和优势,结合当下我国社区治理工作的趋势和重点任务,构建社区幸福评估体系,并借鉴既有实践经验设计应用流程。研究主要结论有以下几点。
第一,“社区幸福”的概念内涵与蕴含特征与当下我国社区治理中的多项发展愿景相契合,包括:“社区幸福”是朝着理想状态前进的动态过程,符合“全周期治理”、实现诉求“动态更新”的愿景;对社区资本及需求的定性定量测度方式,符合“精准细化”治理中对社区个体和集体需求进行判断、感知以及“差异化”实践的需求;践行社区个人及集体价值观共同选择的过程和结果,也是社区“多元共治”的蓝图之一。
第二,“社区幸福”概念中倡导的由社区个体和集体价值观定义的社区综合发展,提供了“社区”概念中社区居住群体之间“相互依赖的共同关系”以及“社会生活共同体”的一种理解。以此为基础构建的社区幸福评估体系兼顾个人和集体需求,能够弥补既有“幸福”类评估中以居民个体需求或感受为中心,但在评估结果指引治理工作时很难找到提升个人福祉着力点的不足。
第三,社区幸福评估体系能够应用于社区治理“正向循环”中“感知与判断”“评估与反馈”两个关键环节。但需要注意的是,“差异化”和“多元共治”不仅仅是社区治理的目标或是社区幸福评估的内容,同时也应融入贯穿整个评估流程。一是指标的设计应结合不同区域社区能力和资本的“差异性”,结合评估工作目标和性质的“差异性”突出重点,有的放矢,这是评估指标体系发挥应有功效的基本前提。二是通过邀请居民等多主体共同参与制定本地社区幸福评估指标体系,一方面能够引发公众的关注和探讨,使社区治理中的各参与主体有机会表达其关注的优先事项,提高“评估成果-政策实施-需求”之间的“精准性”;另一方面能够提高公民意识、激励公众对政策落实进展的持续关注,切实落实社区治理中的“多元共治”。
从评估类型和测度层级来看,文中构建的社区幸福评估体系与苏格兰格拉斯哥人口健康中心“社区概括指数”类似,提供了设置评估指标和数据收集范畴的一个蓝本。后续应用于社区治理的适用性,需要进一步结合实践加以验证,并结合反馈被持续优化和调整。在未来,除了运用社区幸福评估指标体系辅助地方政府决策之外,应探索构建社区尺度人口-空间-资源等的多口径关联数据库,为城市精细化治理和治理能力现代化目标的实现提供进一步的支撑和决策建议。
* 本文注释及参考文献略。
* 原文首发于《北京规划建设》2023年第2期。《北京规划建设》双月刊,创刊于1987年,由北京市城市规划设计研究院主管、主办。期刊在行业内具有较大影响力,先后获得“北京市优秀社科期刊”“北京市优秀出版物”“北方优秀期刊”称号,被中国市长协会在全国推荐。《北京规划建设》把握时代脉动,关注城市发展,以理性成就个性,以高度成就深度。