
周毅仁
国家发展改革委国土开发与地区经济研究所(国家发展改革委区域发展战略研究中心)所长(主任)、党支部书记、学术委员会主任,经济学学士,法学硕士,正高级经济师。曾先后任国家发展改革委地区司区域规划处、区域政策与区域合作处、中部政策体制处处长;国家信息中心综合管理部副主任、国家信息中心学术委员会秘书长、区域发展研究院执行院长,兼任中国国信信息总公司法定代表人、总经理。曾先后兼任全国经济地理研究会常务理事、中国地理学会经济地理专委会副主任、中国区域经济学会副会长。现兼任中国国土经济学会副理事长。担任徐州市人民政府咨询专家、广东省发改委咨询专家、青海省发改委咨询专家、甘肃省人民政府决策咨询委员会顾问委员等。参与主持研究制定了大量国家级区域战略、区域规划、区域政策性文件,参与主持推动临空经济示范区、产城融合示范区、产业承接转移示范区、国家级新区等设立和有关文件政策研究制定工作,参与有关区域协调发展立法、主体功能区、新型城镇化等工作,并曾长期从事有关国内区域合作、与周边家国际区域合作以及中欧区域政策对话等工作。多次荣获国家发改委科技进步奖。
2024年10月29日,由清华大学中国新型城镇化研究院、清华大学国家治理与全球治理研究院主办的“中国新型城镇化理论·政策·实践论坛2024”成功召开。本文为国家发展改革委国土开发与地区经济研究所所长周毅仁,在论坛上发表的主旨演讲《新时代全面深化改革背景下的新型城镇化与区域协调发展战略》。
城镇化是人类社会发展的客观趋势,是现代化的必由之路。实施新型城镇化战略是以习近平同志为核心的党中央作出的重大战略部署。党的二十大报告对推进新型城镇化作出重要部署。党的二十届三中全会通过的《中共中央关于进一步全面深化改革、推进中国式现代化的决定》,明确了健全推进新型城镇化体制机制的重大改革举措,为未来新型城镇化工作指明了方向。
01 新时代以来新型城镇化发展取得了显著成效
党的十八大以来,以习近平同志为核心的党中央深刻把握新时代城镇化建设的客观规律,新型城镇化战略的顶层设计不断健全,引领我国走出一条具有中国特色的新型城镇化道路。2013年,习近平总书记主持召开中央城镇化工作会议,2015年主持召开中央城市工作会议,为新型城镇化建设指明了方向、提供了根本遵循。党中央、国务院先后两轮印发国家新型城镇化规划,为我国城镇化发展擘画了蓝图。党的二十届三中全会后,国务院专门出台《行动计划》,对未来五年推进新型城镇化建设的总体要求、工作目标、重点任务、政策举措和组织保障作出系统部署。在各地区各部门的共同努力下,我国新型城镇化取得重大历史性成就。
(一)城镇化率稳步提升,区域城镇化率差距缩小
截至2023年底,我国常住人口城镇化率已提升至66.12%,户籍人口城镇化率为48.3%,分别较2012年增长13.0和13.3个百分点,我国城镇化率稳步提升。2023年,东部地区的城镇化率为72.6%,中部地区为61.7%,西部地区为59.9%,东北地区为69.3%。近十年来,东、中、西、东北地区城镇化率分别提高了9.7、13.3、13.8和8.4个百分点,我国中西部地区城镇化率增速显著高于东部地区,区域城镇化率差距逐步缩小。
我国城镇化率历史演变呈现显著的时空分化特征。近十年,我国城镇化率平均每年提高1.19个百分点。2013年至2020年,城镇化率年均增长1.35个百分点,8年间增长超过10个百分点的城市117个。2021年至2023年,城镇化率年均增长0.76个百分点,3年间增长超过5个百分点的城市有9个,其中赣州、天水增长超过7个百分点,酒泉、咸宁、合肥、南通、鄂州、咸阳、蚌埠增长超过5个百分点。

图1 1998-2023年我国常住人口城镇化率变化情况
(二)农业转移人口市民化稳步推进
随着城市户籍制度准入门槛放宽,有力促进了农业转移人口市民化。以城市城区常住人口规模为划分的落户限制政策不断放宽,300万人以下城市落户限制全面取消,累计已有1.65亿农业转移人口成功落户城镇,农业转移人口在城镇稳定就业,城镇新增就业人数超过1.3亿,义务教育阶段随迁子女入学比例达到96.7%,超过1亿农民工接受职业技能培训,农业转移人口在城镇稳定居住的能力不断提升,截至2023年底,累计建设6400多万套各类保障性住房和棚改安置住房,1.5亿多群众实现安居梦低保、低收入住房困难家庭基本实现应保尽保。

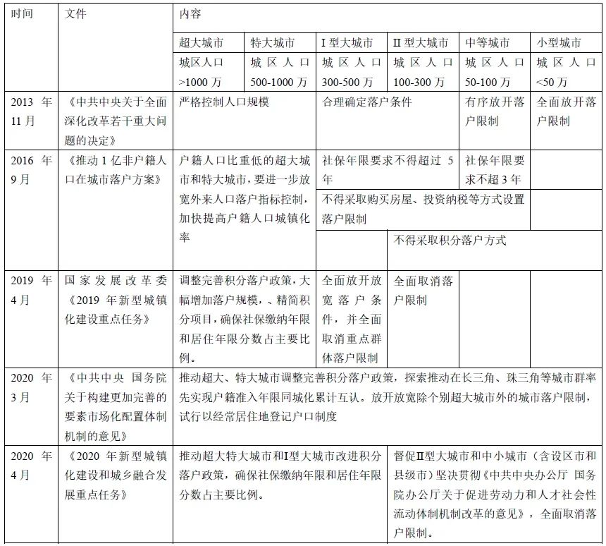
表1 推动城市户籍准入限制放宽的顶层设计进程
(三)城乡发展差距显著缩小
随着城镇化进入成熟期,城乡发展差距和居民生活水平差距显著缩小。一是城乡居民收入差距缩小,城乡居民收入差距从2018年的2.69:1缩小至2023年的2.39:1,农村居民的人均可支配收入已突破2万元。二是基础设施建设水平差距缩小,全国91%的自然村已经实现了生活垃圾的收运处理,农村自来水的普及率超过87%,卫生厕所的普及率也达到73%,城乡基础设施一体化发展迈出新步伐,极大改善农村居民的生活条件。三是基本公共服务配置更加均衡,组建县域医共体超过4000个,解决了乡村两级医疗机构和人员短缺问题。义务教育城乡均等化显著推进,城乡学生享有更加公平的教育资源。四是农村一二三产业融合发展体系加快建立。乡村产业集聚发展,累计创建180个优势特色产业集群、300个国家农村产业融合发展示范园、300个国家现代农业产业园、1509个农业产业强镇,培育家庭农场超过400万个、农民合作社222万家、农业产业化联合体8000多个。农业产业链价值链持续延伸,农产品加工转化率达到72%,中央厨房、农商直供、农村电商等新业态新模式不断涌现。
(四)城市生活品质不断提升
随着新型城镇化深入推进,城市宜居、智慧、韧性水平不断提升,更多人享有更高品质的城市生活。一是城市宜居度不断提升,城市垃圾无害化处理率已超过99%,城市供水普及率达到99%,污水处理率也达到98%,保障了城市居民的基本生活质量。此外,城市轨道交通线路已突破1万公里,全国空气质量达标城市数量增至203个,PM2.5浓度已连续四年达到环境空气质量二级标准。二是智慧度不断提升,城市智慧管理水平大幅提高,全国已有超过200个城市实施智慧城市建设项目,涵盖交通、能源、环境等多个领域,对城市治理能力现代化的支撑作用不断增强。三是韧性不断增强。《安全韧性城市评价指南》国家标准(GB/T 40947—2021)于2022年5月1日开始实施,明确安全韧性城市的概念、评价内容及具体依据。北京、上海、成都、广州等超大特大城市通过建设海绵城市、智慧城市,防洪排涝和消防安全等方面能力显著提升。
(五)城镇化空间布局持续优化
“两横三纵”城镇化战略格局基本形成,中心城市和城市群成为带动全国高质量发展的动力源,都市圈成为超大特大城市转变发展方式的重要载体,有力支撑我国核心增长极高质量可持续发展。一是城市群支撑“两横三纵”城镇化布局作用更加突出。一方面,人口持续向城市群地区集聚。2010-2020年,19个重点城市群人口总量从10.04亿增长至10.86亿,累计增长8253万人,占全国总人口比重分别为75.3%和76.9%,累计增长1.63个百分点。另一方面,城市群作为我国经济增长极的地位不断凸显。仅2020年至2022年,全国城市群的总GDP由90.68万亿元增长至108.48万亿元。东部和中部地区的城市群展现出强劲的经济增长势头,成为区域经济发展的重要引擎。长三角、长江中游、珠三角、成渝、山东半岛、京津冀及粤闽浙沿海等城市群的GDP增长值均超过1万亿元。2024年一季度数据显示,长三角三省一市GDP总和达到73549.46亿元,同比增长5.37%,占全国经济总量比重近四分之一。

表2 2020-2022年各城市群GDP变化

图2 中国2020-2022年各城市群人口变化(单位:万人)
二是国家和区域中心城市人口集聚效应持续增强。2010-2023年,36个城市人口总量和占比呈现大幅增长,主要为直辖市、副省级城市、计划单列市和省会城市。深圳、成都、重庆、长沙、武汉、广州、西安、郑州、合肥、杭州集聚人口态势最为明显,城市人口总量增长均超过300万人,占全国人口比重增长超过2个百分点,增速明显快于全国。佛山、苏州、东莞、宁波、贵阳、昆明、南宁人口增长超200万。我国中心城市在推动城镇化进程中的人口承载能力不断增强,为区域经济的发展提供了强大的人口基础和动力支持。

表3 2010-2023年36个城市人口总量较快增长
三是都市圈成为超大特大城市优化发展方式的重要载体。2020年,全国33个都市圈的常住人口总量为4.64亿人,占全国总人口比重为32.8%;都市圈的城镇人口总量为3.75亿人,占全国城镇人口比重为41.6%。上海、广州、深圳已形成3000万人级别都市圈,北京、成都、武汉为2000万人级别都市圈。2010-2020年,全国33个都市圈的人口增速差异较大,珠三角、长三角和中西部省会城市所在的都市圈增长较快,东北、西北地区的都市圈人口增长缓慢。都市圈人口增长一定程度上体现了南方和北方增长的差异。北京、上海、广州、杭州、南京、昆明都市圈已呈现人口从中心向外围扩散,有利于在空间上适应城市经济从“极化”向“扩散”阶段过渡,支撑城市发展方式转变。
02 以人为本新型城镇化面临的五大挑战
(一)人口分布极化带来的挑战
我国未来仍将有1.5-2亿农村人口迁移进城,他们进城目的地的选择和分布将深刻影响城镇化的格局与质量。

表4 我国城镇化发展预期
根据上述增量测算,综合“推拉理论”和“二八原则”研判,未来新增近2亿城镇人口,其中约8000万将流向超特大城市,另有8000万流向近县城,其余4000万则分布在主要城市群内的其他大中小城市,即增量城镇人口大多流向超特大城市、中西部省会、县城。
从城市看,预计至2035年,将有22个城市累计人口增量超过百万,包括深圳、成都、广州、西安、杭州、武汉、济南、长春、宁波、厦门等10个副省级城市或计划单列市,以及郑州、长沙、合肥、昆明、南宁、贵阳等6个中西部省会城市,东莞、佛山、苏州、金华、惠州、中山等6个地级市。同时,超特大城市的规模扩张将持续进行,预计到2035年,21个超大和特大城市的人口将占全国总人口的比重超过20%,如广州(2312万人)、深圳(2305万人)、成都(2616万人)等城市的规模将进一步扩大。
从区域来看,至2035年,城市群人口占比预计从76.8%上升至79%。其中,东部地区(5个城市群)、西部地区(9个城市群)的人口占比上升2.1和1.7个百分点,中部地区(3个城市群)和东北地区(2个城市群)的人口占比将下降0.1和0.5个百分点。这一趋势表明,未来城镇人口的分布将更加集中于东部和西部主要城市群,区域极化趋势或进一步加强。
从未来一段时间城乡人口规模和分布的变动看,人口向城镇体系中的超特大、省会、县城高度集中将带来新的挑战。
1、规划管理能力不足降低超特大城市免疫力
一是超特大城市人口密度(Density)将不断提升,城市服务需求总量快速增加。根据第七次人口普查,2020年我国城镇常住人口突破9亿人,占全国人口63.89%,未来我国城镇人口仍将增加2亿人左右,部分超特大城市可能无法适应大量快速涌入人口对住房、交通、能源等基础设施及就业、教育、医疗卫生、公共文化等基本公共服务供给带来的较大压力。
二是超特大城市人口流动(Dynamics)速率将持续加大,非户籍常住人口和暂住人口公共服务需求增加。根据第七次人口普查,2020年我国跨省流动人口超过1.24亿人。与2010年相比,人户分离人口增长88.52%,市辖区内人户分离人口增长192.66%,流动人口增长69.73%。在较为严格的落户政策下,传统基于户籍身份进行分配的关键福利如延续现有模式,则可能造成较大社会不公平问题,催生不稳定因素。
三是超特大城市人口社会经济属性将日趋多元化(Diversity),带来多元化的价值观和生活需求。如区域间、国内外不同生活习惯、语言文化的人汇聚在一起,势必在工作、生活中多场景产生诸多矛盾,人口老龄化和少子化将可能造成适老化设施和服务不足,学龄前教育等公共服务过剩。
四是超特大城市内部人群区域分布(Distribution)愈发不均,容易造成社会隔离引发群体冲突。城市人口伴随城市化的进程不断聚集,但超特大城市由于其历史规划原因和空间既有机理,中心城区内部、市中心与郊区、城区与县城之间在市政基础设施、公共服务品质、住房价格等方面异质性较大,导致对人的聚合能力出现偏差,容易形成不同社会经济属性人群聚居于特定区域(如不少城市已经形成的富人封闭社区、别墅区、城中村),引发社会排斥问题。
但在超特大城市优化治理过程中,传统的行政区经济框架束缚了超特大城市转变发展方式,造成我国大量超大特大城市市域(特别是中心城区)开发强度过大,但都市区范围内开发强度过小的现象。部分较成熟中心城市没有及时适应区域经济从“集聚”向“扩散”阶段转变的规律,中心区人口增长仍大幅高于外围地区,都市圈在跨行政区交通和规划协同、产业和税费利益共享、环保和社会共治上存在痛点。如我国部分超大特大城市开发强度已远超30%的警戒线,东莞、上海、佛山、深圳等城市已超过40%,与国际大都市相比,我国绝大多数超大特大城市建成区人口密度超过1万人/平方公里,33个城区人口密度大于1.5万人/平方公里,与东京、纽约市人口密度相当,高于新加坡(0.76万人/平方公里)、香港(0.67万人/平方公里)、伦敦(0.52万人/平方公里)。但与此同时,都市圈开发强度远低于全球成熟型都市圈。

图3 超大特大城市及所在都市圈开发强度
2、县城对本地城镇化的承载能力不足
县城载荷将继续加重:我国有1.6亿人常住在1472个县城,0.9亿人常住在392个县级市城区,共约2.5亿人,若城镇化率达80%以上,还将有8000万增量城镇人口从农村就近迁移至县城,完成本地城镇化。但目前多数县市财政底子薄弱,发展不均衡、不充分的问题突出,制约县城对增量人口的吸收。全国832个原国家级贫困县,占县域单位的44.5%,一般公共预算收入低于10亿元的县市接近六成,有41个县市一产占比超过50%。同时,县域的基础设施投资与居民消费支出明显偏低,县域公共设施固定资产投资和人均消费支出仅相当于地级及以上城市的1/2至2/3。经济资源集中于少数城市群区域,北方地区特别是西北、东北、华北地区具备强大经济动能的千亿县明显更少。

表5 43个千亿县高度集中于城市群地区,东多西少、南多北少

图4 全国县市经济总量、人口和财政收入水平分布情况
3、人口达峰、少子化、南北经济分化加剧人口流出地压力
由于传统产业动能减弱,新兴产业动力不足导致就业岗位不足,经济发展水平低导致基础设施建设滞后、公共服务资源欠缺,使部分城市在全国地区间人口“存量竞争”下不仅难以捕捉增量进城农业转移人口,且自身人口持续受其他城市虹吸。
目前,我国人口流出的地州市共有199个:占全国地级单位比重61.8%。其中东部地区46个,中部地区64个,西部地区77个,东北地区12个,分别占比23.12%、32.16%、38.69%、6.03%。2010-2020年,23个城市人口总量和占比均呈现大幅减少,主要为东北地区和城市群受中心城市虹吸外围地区,2020-2035年,11个城市人口将累计减少75万以上。

表6 2010-2020年人口减少50万人以上城市
(二)城镇化建设用地较快增长带来的挑战
基于2010年和2020年两次调查,全国建设用地总规模增长显著。从全国总体尺度看,全国建设用地增长(23.6%)四倍于人口增长(5.38%)。分四大板块看,土地集约利用水平区域分化明显,东北建设用地粗放利用的问题没有明显改观。分城市规模看,城市土地利用效率随城市规模扩大而提升,小型城市人均建设用地数倍于较大规模城市。从县城尺度看,县城建制镇对农业转移人口吸纳作用有待进一步激发,人均建设用地面积(122平方米)仅为全国水平(164平方米)的四分之三。从农村尺度看,农村建设用地与人口增减趋势不相匹配,农村建设用地仍增长 17.6%、但农村人口大幅减少24.4%。从经济尺度看,城镇建设用地地均产值下降。全国城镇建设用地地均产值(经平减的第二、三产业产值加总除以城镇建设用地面积)从23.7元/平方米减少至21.9元/平方米、减少7.6%,Ⅰ型和Ⅱ型小城市建设用地地均产值仅为 1.8 和 1.7 元/平方米,不足超大城市1/10。

图5 2010-2020年“四大板块”人均建设用地变化情况

图6 2010-2020年不同规模城市人均建设用地变化情况
(三)城镇化建设巨大投入带来的挑战
1、实现名义常住人口城镇化率需要约5000亿元/年的城市公共预算支出
基于2013-2022年全国21个超特大城市的公共支出与常住人口变动综合计算,新增城镇人口的人均公共支出成本接近6.39万元。按照2029年常住人口城镇化率达到70.5%、2035年达到74%、2040年达到76.5%、2050年达到81%的目标测算,未来2亿从农村迁移至城镇的新城镇人口每年将需约5000亿元的城市公共预算支出。
从区域来看,按人口比例法计算,至2035年,东部、中部、西部和东北地区的城镇人口将分别增长3772万、2431万、2554万和643万人,年均城市公共预算支出增幅分别为1966亿元、1267亿元、1331亿元和335亿元。

表7 我国城镇化发展预期
2、当前实际以户籍为依据的核心基本公共服务供给体制下,农业转移人口仍面临上学难、就医难、安居难等难题,共享基本公共服务仍存在隐形门、弹簧门
一是上学难。农业转移人口子女难以就近入读公办学校,尤其是流入人口较多的大城市和财政实力较弱的中西部城市,学位紧张、教师编制不足等问题严重。在如江苏省昆山市义务教育学位短缺现象最为突出,尽管近几年其已投入65亿元增加了近7万个学位,但目前学位数量仅够吸纳65%左右的非户籍学生,未来三年学位缺口将达7.7万个。
二是看病难。农民工健康体检覆盖不足,异地就医报销困难,企业参保积极性低。目前超过10%的医保基金跨省支付,一些人口流出和医疗资源较为缺乏的地区,医保基金可能会面临较大异地就医支出的压力,农民工选择“大病小治,小病不治”,这对他们的身体健康、融入城市带来隐患。
三是住房难。房价高企、租房贵,公租房数量有限且申请门槛高。农民工住房条件差,难以享受保障性住房政策。大量农民工家庭居住面积仅为30—40平方米,部分农民工一家三代7口人居住在不足50平方米的房屋内。高房租开支给外来务工人员带来较大压力。北京居住证对非户籍常住人口的覆盖率不足40%。

图7 户籍制度将城市福利切割为竞争性福利和非竞争性福利
3、如实现基本公共服务常住人口真正全覆盖,完成81%左右的城镇化率国家需要投入的成本达34.6万亿左右
从以人为本新型城镇化看:要实现三中全会提出的推行由常住地登记户口提供基本公共服务制度,推动符合条件的农业转移人口社会保险、住房保障、随迁子女义务教育等享有同迁入地户籍人口同等权利。2023年底全国户籍人口城镇化率达到48.3%,户籍人口城镇化率较常住低17.5个百分点。要使最终实现81%左右的城镇化率具备真正的“含金量”,应把全部人口都享有基本公共服务的成本算在内。
十多年来,学界对农业转移人口市民化成本进行测算,仅考虑政府支出的教育、医疗、养老、保障住房等基本公共服务支出的人均成本大致范围在2-20万之间,计入个人和企业成本的人均成本大致在5万元以上,并存在地区差异和规模效应。据初步测算,公共支出基础上,非户籍人口享有全部基本公共服务的市民化额外成本为4.65万。
根据测算,若将常住人口城镇化率从当前的66.1%提升至81%,需额外增加14.9个百分点的城镇常住人口,这一过程中涉及的城镇公共支出和城市运营服务成本约为13.3万亿元。同时,将户籍人口城镇化率从48.3%提升至81%,需增加32.7个百分点,涉及的市民化投资和城镇公共服务成本约为21.3万亿元。总体计算,未来3亿存量农业转移人口和2亿新增城镇人口若全面享受与户籍人口同等的基本公共服务,预计总成本约为34.6万亿元,相当于2023年全国一般公共预算支出的1.2倍(即28.55万亿元)。
(四)城市品质持续提升带来的挑战
1、城市生活体感受限于功能弱、设计差、通勤难,供给和结构问题制约品质便利服务保障
一是生活不便利性,城市规划设计中存在“绅士化”现象,高度关注资本驱动的高端服务,导致街区功能单一且人性化不足,阻碍了社会融合,社区公共服务的配套难以满足日常需求。二是职住失衡,通勤问题广泛存在并影响居民的生活质量。《2023年中国主要城市通勤监测报告》显示,近五年内,全国45座主要城市中短距离通勤比率持续下降,超过90%的城市平均通勤距离增加。2022年,超大城市的平均通勤距离达9.6公里,其中,60分钟以上通勤时间的比例也在不断攀升,对居民生活质量产生了不利影响。三是公共服务供需错配,现有的供需匹配能力难以满足高品质生活需求。公共服务的预算不足、供需结构错配问题突出,同时服务供给主体结构相对单一,难以适应品质多元化的生活服务需求,进一步影响了居民对生活品质的感受。
2、城市基础设施仍存在品质低、韧性差、智力弱等短板,城市管理服务提效率和保安全矛盾共存
一是城市宜居性不高,主要表现在居住品质不高,住房建设标准不统一,尤其是老旧小区改造进度迟缓 、物业服务不健全;与人民生活密切相关的看病上学、养老托幼、市政设施、公交出行、食品安全、社会治安等民生问题上存有“一刀切”“标准不一”“反馈难”等服务难题。二是城市韧性不够,主要表现在城市应急安全设施规划滞后,部分防灾减灾救灾的基础设施超龄服役,建设资金、设施管护、建设人员、建设标准不足。三是城市智慧化出现“两难”,一方面是超大特大城市数智赋能城市治理现代化的能力不足,都市圈内不同地区间各自招标外包可能造成新的“信息壁垒”,另一方面部分中小城市实际上没有高级智慧治理的需求却大量上马高投入的城市大脑工程。
3、城镇生态环境仍遭受大气污、洪涝灾、水短缺等影响,城市绿色安全可持续发展能力有待增强
一是雾霾、沙尘暴等大气污染问题仍未彻底根除,汽车尾气叠加工业排放等为城市大气治理带来挑战,北方冬春之交仍易遭受沙尘暴影响。二是暴雨、洪涝导致的安全问题时有发生,2021年7月,河南遭遇特大暴雨,郑州等多个中心城市发生洪涝,2023年7月,京津冀地区遭遇特大暴雨,北京市门头沟、房山等地发生洪涝,2024年6月,南方长沙、桂林、梅州等多地发生洪涝,均造成人民生命财产重大损失。三是城市水资源面临短缺和城市生活用水严重污染等问题突出,如北方城市地下水超采严重,各种废弃物持续形成水污染源。四是资源枯竭和环境恶化威胁对资源型城市可持续发展带来挑战。
(五)城乡高水平融合带来的挑战
1、城乡居民收入与消费支出相对差距缩小但绝对差距扩大
2000-2023年,农村居民人均可支配收入、人均消费支出分别从占城镇居民的36.5%、34.1%上升至41.9%、55.1%,但绝对差距从3974元、3313元上升至30130元、14819元,收入和支出水平的巨大差距带来生活水准的显著不同。
2、城乡居民生活耐用品消费与文娱消费差距较大
2013-2023年,农村居民平均每百户家庭年末家用汽车拥有量与城镇居民的差距从12.4辆上升至15.9辆,每百户家庭计算机拥有数量差距有所缩小但2023年仍保持35.1台。
3、城乡居民生活水平差距缩小但不明显
2023年全国城镇居民恩格尔系数为28.8%,农村为32.4%,差距为3.6个百分点,2013年二者差距为4.0个百分点,近十年长期维持在3.5个百分点左右。
4、城乡居民享受的基本公共服务仍不均等
城镇教育、医疗、养老、文化等公共服务资源供给量和水平均优于农村。2022年农村居民每万人医疗机构床位数比城镇居民少14.1张,每万人拥有农村执业(助理)医师人数比城镇少13人。城镇医疗保险、养老保险、最低生活保障标准等社会保障水平普遍高于农村。以河南省为例,2023年,河南省城乡低保标准分别为月人均不低于630元、440元,城镇比农村高190元/月。

图8 2000-2023年城乡居民恩格尔系数变化情况
03 面向未来提升城镇化发展质量的五大思考
面向未来提升城镇化发展质量,应围绕“促进人的全面发展”这一主题,即着眼人口规模巨大的现代化,围绕满足人民群众的经济需求、生活需求、生态需求、安全需求,实现基本公共服务均等化、城镇空间和规模等级布局协调化、城市生活品质的高水平化、城市治理的现代化、城乡融合的互惠化。同时,应遵循“系统促进经济社会高质量发展”这一主线,即在促进工业化和城镇化协同中优化生产布局和效率,在优化城镇化发展格局过程中降低全社会流通成本,在基本公共服务向常住人口全覆盖中实现分配正义,在城镇化和市民化协同推进过程中释放消费潜能。
建议从五方面应对城镇化进程中“人、地、钱、质、融”五大挑战。
(一)构建产业升级、人口集聚、城镇发展良性互动机制
一是将重大生产力布局和战略腹地建设作为推动城镇化与工业化协同发展的重要手段。统筹发展与安全,统筹政府主导与市场配置,从区域经济布局、重大产业、重大项目、关键要素布局发力,提升重大生产力布局与城镇化布局协同度。如在集成电路、航空航天等战略新兴产业实现原料和产能“双备份”中提升成渝、关中、长江中游、中原等腹地城市群经济动能和高水平就业供给能力,培育面向“一带一路”沿线市场的北部湾、滇中、天山北坡城市群,强化对冀中南、皖北、粤西劳动密集型产业布局支持,以产带城厚植区域协调发展基础。
二是将都市圈内沿轨道交通进行“集聚式疏解”作为转变超大特大城市发展方式的核心抓手。推动中心城区过密要素和未来部分增量要素布局在都市圈范围内,沿着轨道交通实现“集聚式疏解”,并将保障性住房布局在外围大站周边,将有利于通过扩大一小时通勤范围和城市一日职住范围,让更多追求高发展的跨省进城农民有“高工作收入+低生活成本”的选项,为城镇化率持续、安全提升提供空间。
(二)健全同宏观政策和区域发展高效衔接的土地管理制度
一是建立新增城镇建设用地指标配置同常住人口增加协调机制。顺应人口规模、结构、布局长期变化趋势优化建设用地总量结构,实行增量安排与消化存量挂钩,严格控制新增建设用地规模。在生产端,优先保障主导产业、重大项目合理用地,探索国家集中垦造耕地定向用于特定项目和地区落实占补平衡机制。优化城市工商业土地利用,加快发展建设用地二级市场,推动土地混合开发利用、用途合理转换,开展各类产业园区用地专项治理。在生活端,鼓励地方完善城中村存量建设用地用途转变规则,探索建设用地地表、地下、地上分设使用权。
二是将减量规划作为优化人口流出地土地利用的重要指引。人口达峰后,城市间进入“存量竞争”时代,城乡人口加速向城市群都市圈集聚,大量城市和县城人口流出将不可避免。顺应区域发展进程中部分资源枯竭型地区、偏远地区和大城市周边地区人口流出的趋势,以底线思维推动人口流失县城严控城镇建设用地增量,盘活存量土地和低效用地,促进人口和公共服务资源适度集中,有序引导人口向邻近的经济发展优势区域转移,探索支持闲置的基础设施拆缩以降低维护成本,建设用地指标可以用作跨地区交易。
(三)适当提高城镇化重点领域中央财政支出比例
加强资金多元投入保障。在中短期经济下行背景下,要减轻地方财政压力同时实现以常住地登记户口提供基本公共服务,建议发行重点支持人口集中流入的超特大城市及所在都市圈地级城市、中西部吸引本省农村人口进城的省会城市和副中心城市、以及低城镇化率人口大县县城的超长期特别国债。加大中央财政性建设资金对潜力地区园区设施、职业教育、市政设施和符合条件保障性租赁住房、城镇老旧小区改造等的支持力度等,设置专门额度支持产粮大县基础教育、医疗卫生、养老托育等公共服务能力提升。充分发挥各类金融机构作用,加大中长期贷款投放力度。
(四)推动形成城市智慧高效治理新体系
将民生“关注四类”和数智赋能“能屈能伸”作为提升城市治理水平的重要聚焦。人民生活品质的安全感和获得感来源于不同群体主要痛点是否能解决,以人为本的城市治理应秉持“机会均等”理念,以重点解决老年人就餐难、病残孕就医难、低收入就业难、农民工就住难四大重点群体突出难点为聚焦,出台社区食堂、分级诊疗、零工市场、保障住房等务实举措。同时,在各地以数智赋能作为提升治理能力实践中,要兼顾老幼、外国人等不同群体需求,在部分场景要有非数字平行选项;在城市不同部门和都市圈内不同城市推进智慧治理中,要注意标准和接口互通,避免各自招标形成新的“数字壁垒”。
(五)完善城乡融合发展体制机制
一是以县城为基本单元促进城乡融合发展。针对县城在城镇化过程中对人的吸引力不强,导致城镇体系底层支撑不强,城镇空间分布极化演进,乡村发展动能不足的问题,应以需求为导向分类施策,重点围绕现有县城常住人口(2.5亿存量)、进城未落户农民工(3亿变量)、新增农业转移人口(2亿增量)、长期居住农村人口(3亿流量)、人口流失县城城镇人口等五类人群需求推进城镇化建设。
二是全面提高城乡规划、建设、治理融合水平。通盘考虑城乡发展规划编制,注重城乡规划的互联互通,一体设计、多规合一。推进城乡产业协同发展,加快培育打造城乡产业协同发展先行区,积极推广浙江“飞地抱团”模式经验,依托经开区、高新区等产业园区搭建城乡产业协同发展平台,整合城乡资源要素吸引优质产业项目集聚。强化城乡基础设施规划衔接,完善农村薄弱地区基础设施建设,推动城市基础设施向乡村延伸,加快城乡基础设施一体化运营。推动城市教育、医疗、养老、托育、文化、社会保障等公共服务向农村延伸、社会事业向农村覆盖。
三是推动城乡要素双向流动合理配置。着力促进城乡间人口双向迁徙,针对农业转移人口,健全“三权”市场化退出机制和配套政策,让人口流动与土地权益流转相匹配;针对城市下乡返乡人才,健全人才入乡激励机制和城乡人才合作交流机制,加大返乡人才合法权益保障,允许农村集体经济组织因地制宜探索人才加入机制。深化农村土地制度改革,改革完善农村承包地制度,健全土地流转规范管理制度,稳慎推进农村宅基地制度改革,加快建立城乡统一的建设用地市场。健全资金和技术支农机制,如建立涉农资金统筹整合长效机制,建立科研人员到乡村兼职和离岗创业制度。