
作者:吕晓荷,清华大学中国新型城镇化研究院县域经济研究部主任
来源:吕晓荷.超大特大城市韧性规划建设思路与举措建议[J].北京规划建设,2025,(01):34-37.
党的二十大报告提出要“坚持人民城市人民建、人民城市为人民,提高城市规划、建设、治理水平,加快转变超大特大城市发展方式,实施城市更新行动,加强城市基础设施建设,打造宜居、韧性、智慧城市”,形成今后一个时期超大特大城市发展的根本遵循和行动指南。习近平总书记在重庆考察时强调:“要深入践行人民城市理念,积极探索超大城市现代化治理新路子”。超大特大城市是人口和经济的优势聚集区,不但是中国经济社会发展的动力源,也是各类风险的聚集点。新冠疫情、郑州和北京特大暴雨灾害、天津港特别重大火灾爆炸事故等,让人们更加重视这些城市的安全韧性建设。只有促进高质量发展与高水平安全良性互动,才能保障超大特大城市发展的可持续性,进而保障新型城镇化健康推进和中国式现代化目标实现。
01 韧性城市理论综述
韧性一词的本意是“回到原始状态”,最初在物理学中用于描述材料的强度、延展性的综合属性。1973年,霍林在对生态系统的研究中创造性地提出了生态韧性的概念,即将韧性作为对生态系统在应对气候变化、自然灾害或人类不同程度干扰行为时,维持种群或状态变量间基本相同关系能力的度量,并强调其处于持续适应性调整的动态变化之中。随后,韧性的内涵不断拓展,大体上经历了从工程韧性到生态韧性,再到演进韧性(也称社会生态韧性)的发展演变。
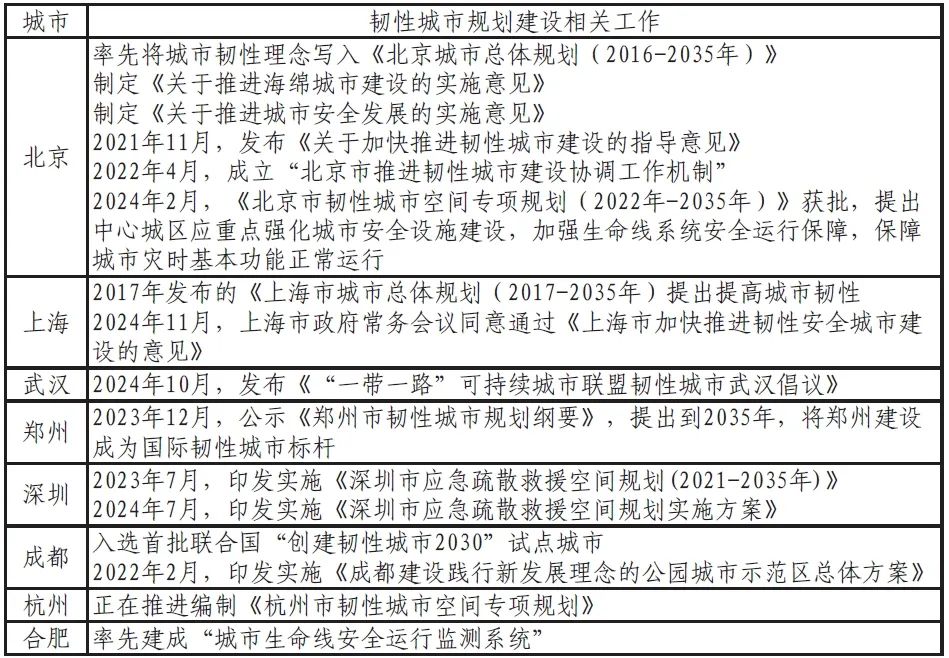
20世纪90年代以来,韧性理论逐渐被应用于城市研究和规划中,从关注城市灾害应对逐渐扩展至城市社会经济整体系统。2002年,国际组织地区可持续发展国际理事会在联合国可持续发展全球峰会上首次提出“韧性城市”概念。联合国减灾署、人类住区规划署、世界银行、洛克菲勒基金及相关合作机构开展了一系列项目和活动,如“让城市更有韧性计划”“全球100韧性城市”计划等,为在全球范围内推进韧性城市建设提供了丰富资源和有力支撑。伦敦、纽约、东京、新加坡等国际性大都市通过设立专门韧性建设机构,制定韧性战略和韧性规划等方式持续提升城市抗风险能力。韧性城市建设在国内也受到越来越多关注,成为新型城镇化战略的重要内容和现代城市规划、建设、运营的重大课题。“十四五”规划纲要和党的二十大报告均提到建设韧性城市相关内容。北京、上海、武汉、郑州等超大特大城市相继发布专门的韧性城市建设指导意见、专项规划等政策文件。深圳、成都、合肥等城市也结合自身重点工作不断深入践行韧性城市发展理念(表1)。
表1 部分超大特大城市韧性城市规划建设相关工作汇总

资料来源:根据公开新闻整理
目前,对韧性城市的概念界定尚未统一,但总体而言其内涵逻辑基本一致,指的是城市作为一个由物理硬件和组织制度软件共同组成的复杂系统,面对各种内外部压力和冲击挑战,能够预防、抵御、吸收、适应、转变及恢复,保持城市系统功能的正常运行。韧性城市是一个系统工程,从维度来看,伍爱群将城市韧性分为设施韧性、经济韧性、社会韧性、技术韧性、制度韧性五个领域,赵瑞东等人构建了包括社会、经济、制度、设施、生态五方面的城市韧性复杂耦合系统。国内外不同学者对韧性城市的特征归纳主要集中在多样性、冗余性、鲁棒性、适应性、灵活性、兼容性等方面,沃克和索尔特的研究提到了模块化、创新性等角度。陶希东在吸收相关的基础上,将系统工程学概念加以转译,提出韧性城市应具备环境要素多样性和功能互动性、空间格局多功能性和灵活性、公共服务人性化和替代性、管理系统预测性、协作性和灵活性四大特征,对指导相关规划策略制定具有重要价值。此外还有大量的研究聚焦于城市及其各个子系统的韧性评价方法探索和评价体系构建,通过对韧性构成要素、主要特征、韧性阶段过程等的拆解及量化评估来推动韧性城市建设。但是,目前关于超大特大城市如何针对高密度、高流动性、高复杂度等特征提升城市韧性的研究尚属空白,值得关注。
02 超大特大城市的典型特征
一、超大特大城市特征
与一般城市相比,超大特大城市有一些更为典型的特征。首先,行政与经济中心地位突出。在22个超大特大城市中,有直辖市4个,副省级城市(含计划单列市)12个,省会城市(除副省级城市外)3个;包含了所有9个目前政策文件确定的国家中心城市。这些城市同样也是国家或区域的经济核心,集中了大量战略性新兴产业、高端生产性服务业、高能级科研创新平台等,对产业生态系统有举足轻重的影响。其次,人口高度密集且流动性强。超大特大城市的城区常住人口在500万人以上,核心区人口密度更高。如2022年,北京市西城区和东城区的常住人口密度分别达2.16万人/平方公里和1.68万人/平方公里。此外,作为国家或区域发展的中心城市,超大特大城市的人口要素流动也有相当规模。七普数据显示,除郑州外的21个超大特大城市流动人口超过1亿人,占全国总流动人口比重的27.7%;手机信令数据显示,多个超大特大城市的日平均跨市人口流动量超过百万人次。再次,基础设施复杂且相互关联。超大特大城市的交通、能源、供水排水等系统不仅自身网络体系庞大而复杂,而且体系间相互交织、相互依赖,如地铁系统的正常运行需要电力系统的能源供应,以及通信系统的调度保障。最后,生态系统受人类干扰更大。超大特大城市中人类主导的生态系统结构特征更为显著,自然生境多由于城市建设而处于碎片化分布状态。大量人类生产生活活动消耗的物质和能量、产生的污染等,都会对自然生态系统形成较大冲击,产生热岛效应、垃圾堆积、地下水超采等大城市特有的环境问题。
二、规模与复杂对韧性的影响
通常情况下,越复杂的系统,其灵活性和冗余性相对更好。系统中重复或负责备份的部分可以在某些组件产生故障时暂时作为替代发挥作用,维持系统的持续运行。与此同时,由于复杂系统内部子系统间存在交织和依赖关系,部分问题的出现可能会引发“多米诺骨牌”效应,影响其他相关系统,甚至导致系统整体崩溃。对于超大特大城市而言,一方面物资储备丰富、组织架构完善,在突发情况下可供调配的人力资本、医疗资源、应急物资等资源相对更多,具备更强的抗风险能力;另一方面,由于人口规模庞大且分布不均、交通和能源等关键系统可能存在薄弱点、众多部门利益关系复杂等,容易导致资源调配和整合问题,影响大范围人群的基本生活,造成严重后果。
超大特大城市以上特征充分展示了其作为复杂社会生态系统的典型性,凸显这类城市提升城市韧性的迫切性和重要性,同时也意味着其韧性建设工作推进的长期性和艰巨性。

2024年5月31日,蓝天白云下的北京城市面貌。新华社记者 陈晔华 摄
03 超大特大城市韧性规划建设原则与思路
一、韧性规划建设的核心原则
坚持以人民为中心。超大特大城市人口规模巨大,应着力建设人民城市标杆,将保障人民生命安全作为城市发展底线,将响应全体人民全面需求作为城市系统运行要务。同时要考虑韧性的公平性,即在日常运行和特殊情况下是否能够向所有城市居民提供公平使用资源的机会或权利。
坚持预防与应对结合。超大特大城市一旦出现系统性危机,波及的人群数量更大、转型恢复所需要的调节更为复杂,除了风险发生时的应急处置和发生后的善后方案,更要注重灾前预警和前瞻性规划,从技术手段和组织体系上提升城市对各类风险的预测和预防能力。
坚持安全与发展并重。超大特大城市是稳定全国经济格局,参与国际竞合的主体,更是引领辐射区域发展的核心引擎。要树立安全是发展前提的意识,更要在发展中增强整体安全保障能力。
坚持长短期目标相统一。超大特大城市的韧性系统建设不仅要确定中短期风险并尽快恢复原状,更应考虑气候变化等长期问题,应对长时段的发展不确定性,开展创造性探索,实现模式的迭代升级。
二、韧性规划建设的思路
拓展空间广度。当前我国超大特大城市发展与治理已进入区域协调时代,以此来破解规模扩张背后的结构性问题。在韧性规划建设领域,同样应不断强化开放和联通度,立足于都市圈、城市群的更高站位推进要素和资源的自由流动和高效配置,在区域范围内构建软硬件支撑体系网络。
注重结构适度。超大特大城市最令人诟病的是过度极化带来的分配不公平、调配不及时、集聚高风险等负面影响,需要通过构建适度规模的城市组团单元,以“单元模块+链路构建+系统集成”的方式消解尺度障碍,切实提升城市韧性水平。
增强系统强度。立足国土空间规划体系,统筹超大特大城市的人口分布、功能布局和生命线系统,通过优化空间布局为韧性能力提升留足空间和接口,探索复杂城市系统健康运行路径。
提升治理精度。通过技术更迭和体制建设,不断完善超大特大城市的协同治理水平、垂直传导机制、智慧化治理能力。使城市治理体系更加灵活、敏锐地感知和适应变化,及时调整治理策略和措施,保持城市治理的有效性。
04 提升超大特大城市韧性的规划举措建议
一、优化城市空间结构
因地制宜控制开发强度,在三级空间尺度实施差异化的集聚引导。对位于长三角、珠三角、京津冀城市群内的超大特大城市,不宜以地级市行政边界为范围限制国土开发强度,宜以城市群区域范围,统筹分配新增建设用地指标,控制区域国土开发强度不超过30%;对发展型都市圈的中心城市,如成都、郑州、武汉、沈阳等,应重点加强城市新城新区的要素集聚;对于自身尚需进一步加强要素集聚的超大特大城市,如重庆,可加强中心城区要素集聚,控制国土开发强度不超过30%。
优化中心城区功能,构建多中心、网络化空间格局。超大特大城市应主动打破过度极化的现状,避免中心城区功能过度叠加,加强中心城区与外围区域的功能协同。一方面结合自身城市特点,研究中心城区现状功能类型与布局情况,制定功能优化提升策略和布局指引,统筹推进产业与人口疏解。另一方面加强外围区域,尤其是郊区城镇和新城新区的产业孵化培育与转移承接、公共服务均等化以及基础设施互联互通,形成尺度适宜、相对均衡又各具特色的若干城市组团。将传统集中式城市运行系统转变为分布式组团运行网络,确保具备基本运行和自给自足能力,并通过交通生命线廊道形成相互支撑。
引入“综合发展用地”和“白地”概念,倡导土地兼容性开发和战略性留白。借鉴新加坡、香港、纽约等高密度大都市在城市规划建设中的经验,探索居住、商业、办公、市政基础设施等用地的复合开发,通过引导土地混合使用,实现局部城市功能的复合性和对多元需求的及时响应;对城市地段优势区域内尚不能确定最优用途的土地暂时进行预留闲置,强化市政基础设施接入条件,为城市未来发展预留弹性空间,保障超大特大城市在社会、经济、环境发展出现较大变化时的调节功能,也可为应对危机提供缓冲空间。
倡导人工与自然开敞空间相融合,建设完整生态绿地系统。借鉴成都公园城市示范区建设经验,结合城市及更大区域的自然生态本底条件,构建开放、均质、连贯、可达的开敞空间体系,融入交通、休闲等功能,使其成为集生态功能、经济功能、社会功能为一体的多功能空间。统筹景观林地、特色农业经济区、郊野公园、绿岛体系等生态空间,打造环城绿带和绿楔,控制超大特大城市的无序蔓延。合理规划绿地、湿地等有调节气候、滞洪蓄洪作用的生态空间,增强极端天气灾害对城市的冲击。
二、健全基础设施网络
提升区域交通枢纽功能,建立健全多式联运系统。支持超大特大城市适度超前布局支撑性基础设施,优先完善交通基础设施网络,提升其交通枢纽地位,加强与都市圈其他城市之间的互联互通。聚焦城市道路网络、城市公共交通系统、货运系统、城市对外交通系统等整体韧性提升,提高交通网络承载能力,增加交通路径多样性,重视换乘站点等衔接关键点的软硬件优化,保障日常和扰动期间各类资源的顺畅流动及公共服务的稳定供给。
加强多元化能源供应,发展多能互补与协同优化。超大特大城市有巨大的能源需求和较强的能源依赖性,在保障和拓展能源供给渠道的同时,可以充分利用城市及周边区域适宜条件开发太阳能、风能、核能、生物能等多种能源资源,建设大规模储能电站,推广分布式储能技术,确保能源供应的稳定性。对于维持城市基本运行所需的关键设施和重要用户,应加强保护,配备足够容量的应急备用电源,保障紧急情况下的临时电力供应。
结合物联网技术,实现城市生命线工程监测。借鉴合肥经验,依托物联网、云计算、大数据等信息技术,搭建城市生命线工程安全运行监测系统,通过布设前端检测设备实现对城市燃气、桥梁、供水、排水等基础设施的实时在线监测,构建监测-预警-应急联动响应机制,实现城市基础设施安全运行的主动防控。
三、构建三级韧性治理体系
打破行政区划限制,健全跨区域韧性保障体系。灾害和风险到来时没有边界。应尊重城市开放复杂巨系统的现实,利用都市圈和城市群等区域协同发展空间载体,形成大尺度“防护网”。除上文提到的交通生命线等基础设施联通保障外,统筹考虑区域山川河流等自然地势特征,推进流域防洪等工作的统一规划、统一部署。建立常态化信息互通机制及突发事件协同应对机制,确保临灾预警及时“叫应”、应急管理指挥联动、人员物资通行便利,建设形成区域命运共同体。
制定韧性规划与行动方案,打通城市治理堵点。借鉴东京、伦敦、纽约等国家大都市经验,编制面向未来可持续发展的韧性规划与行动方案,发挥规划引领作用,做好规划实施评估。注重平急转化能力建设,严格落实国务院相关指导意见,统筹城乡“平急两用”公共基础设施布局,盘活具有改造潜力的存量空间,设计分析“平急两用”应用场景,保障实战时的转化使用效率。推进常态化的跨部门协同,针对响应时效、资源保障、决策制定等关键问题制定完善的跨部门应急预案,避免郑州暴雨灾害时的悲剧。鼓励发展社会化的应急救援力量,作为行政化力量的补充。
重视社区单元的作用,推进韧性社区建设工作全覆盖。持续推进完整社区建设,塑造多层次、多样化的社区公共空间系统,落实必需的资源保障配置。利用城市更新改造契机完善韧性设施体系,特别是要坚决消除老旧社区的消防和应急避难通道挤占问题。依托基层党建工作基础,广泛动员社区内外多种力量,建立多样化的居民参与机制,加强韧性安全知识技能教育,保障社区在防灾避灾、应急救援及公共卫生安全事件中的人力储备。
四、加强技术手段应用
打造智慧城市,建设健全区域层面智慧信息安全技术体系。在政府治理中持续引入大数据、人工智能、区块链等新兴数字技术及其应用,支持网络平台安全管控与新技术、新业务有效结合,建设联合风险应对机制。推进区域一体化发展安全保障工作,围绕城市安全的监视、管控、指挥、服务等业务应用进行架构,建设完善的智慧城市支撑系统,并根据安全层级进行资源配置。
关注新技术带来的变化,深化对韧性相关技术方法的研究。随着自动驾驶汽车、低空飞行经济等新技术新产业的蓬勃发展,拥有大量科创资源和应用场景的超大特大城市应率先开展新体系与其他传统基础设施耦合嵌套的技术和机制探索及其在城市韧性建设应用中的专项研究。
* 本文注释及参考文献略。