先天性心脏病是先天性畸形中最常见的一类,约占各种先天畸形的28%,目前,我国每年新出生的先心病患儿高达15万~17万。先心病发病原因很多,遗传因素仅占8%左右,而占92%的绝大多数则为环境因素造成。由于种族和地域的差异,导致先心病的非遗传因素也不尽相同。
研究院健康城市研究中心全球变化与健康研究室主任徐冰教授团队和南京医科大学附属儿童医院的莫绪明教授课题组合作,在《国际心脏病学杂志》(International Journal of Cardiology)发表了一项匹配病例对照研究:Non-inheritable risk factors during pregnancy for congenital heart defects in offspring: A matched case-control study,此文揭示了我国华东地区孕期非遗传因素对先心病发病风险的影响。本文的共同第一作者是全球变化与健康研究室博士生蔡俊和毕业于南京医科大学附属儿童医院的冯宇博士,共同通讯作者是徐冰教授和莫绪明教授。

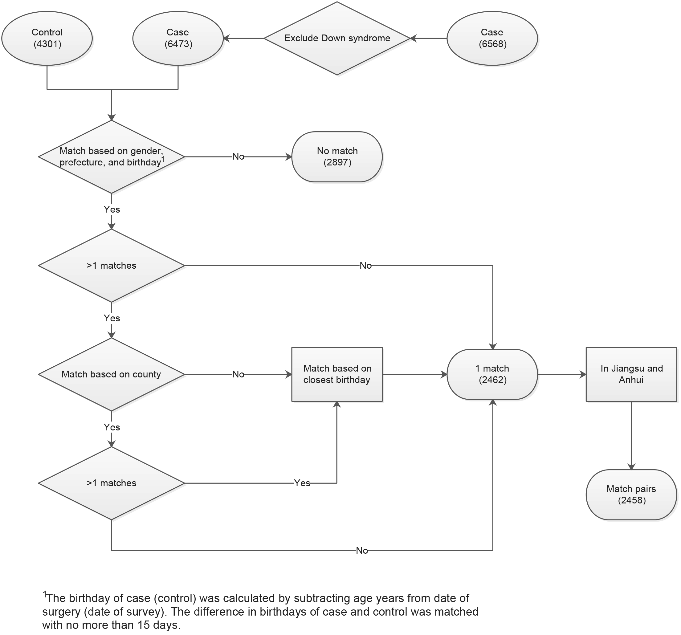
图1. 病例对照组匹配流程图

图2. 匹配的病例对照组样本来源的地域分布
此项研究收集了2011年11月~2017年12月江苏和安徽地区的先心病样本进行分析,依据性别、生日和出生地匹配病例组和对照组,总计符合条件的2458对病例对照组样本。

图3. 匹配的病例对照组样本来源时间分布(按照病例出生年月绘制)
该项研究通过对2458对匹配病例对照组样本进行单/多变量条件Logistic回归分析,发现母亲较低的文化教育水平、孕期抽烟、酗酒、药物和流感病毒感染会显著增加后代先心病的发病风险;通过剂量反应分析(dose-response analysis)发现同时暴露其中越多的风险因素,后代的患先心病率越高。

图4. 母亲暴露风险因素数目与后代先心病发病风险之间的关系
此项研究通过大样本的病例对照匹配分析,揭示了孕期非遗传因素对先心病发病风险的影响,对正在备孕和已经怀孕的孕妇提早预防先心病有一定的提示作用。
论文链接:https://www.sciencedirect.com/science/article/pii/S0167527318306491