各省、自治区、直辖市及计划单列市、新疆生产建设兵团发展改革委:
县城是我国推进工业化城镇化的重要空间、城镇体系的重要一环、城乡融合发展的关键纽带。改革开放特别是党的十八大以来,县城建设日新月异,但新冠肺炎疫情暴露出县城公共卫生、人居环境、公共服务、市政设施、产业配套等方面仍存在不少短板弱项,综合承载能力和治理能力仍然较弱,对经济发展和农业转移人口就近城镇化的支撑作用不足,与满足人民美好生活需要还有较大差距。为加快推进县城城镇化补短板强弱项工作,现通知如下:
一、总体要求
以习近平新时代中国特色社会主义思想为指导,认真贯彻党中央、国务院关于统筹推进疫情防控和经济社会发展的重大决策部署,落实政府工作报告要求,抓紧补上疫情暴露出的县城城镇化短板弱项,大力提升县城公共设施和服务能力,促进公共服务设施提标扩面、环境卫生设施提级扩能、市政公用设施提挡升级、产业培育设施提质增效,适应农民日益增加的到县城就业安家需求,扩大有效投资、释放消费潜力、拓展市场纵深,为坚定实施扩大内需战略和新型城镇化战略提供重要支撑。
二、主要任务
(一)明确目标区域。各地区要统筹配置城镇化补短板强弱项工作的公共资源,重点投向县城(县政府驻地镇或街道及其实际建设连接到的居委会所辖区域)新型城镇化建设,并在布局建设各类公共设施时,注重做好与邻近地级市城区同类设施的衔接配套。兼顾县级市城区(市政府驻地实际建设连接到的居委会所辖区域及其他区域),以及镇区常住人口10万以上的非县级政府驻地特大镇,将其一并纳入目标区域。
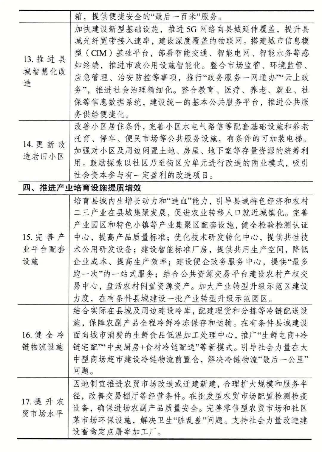
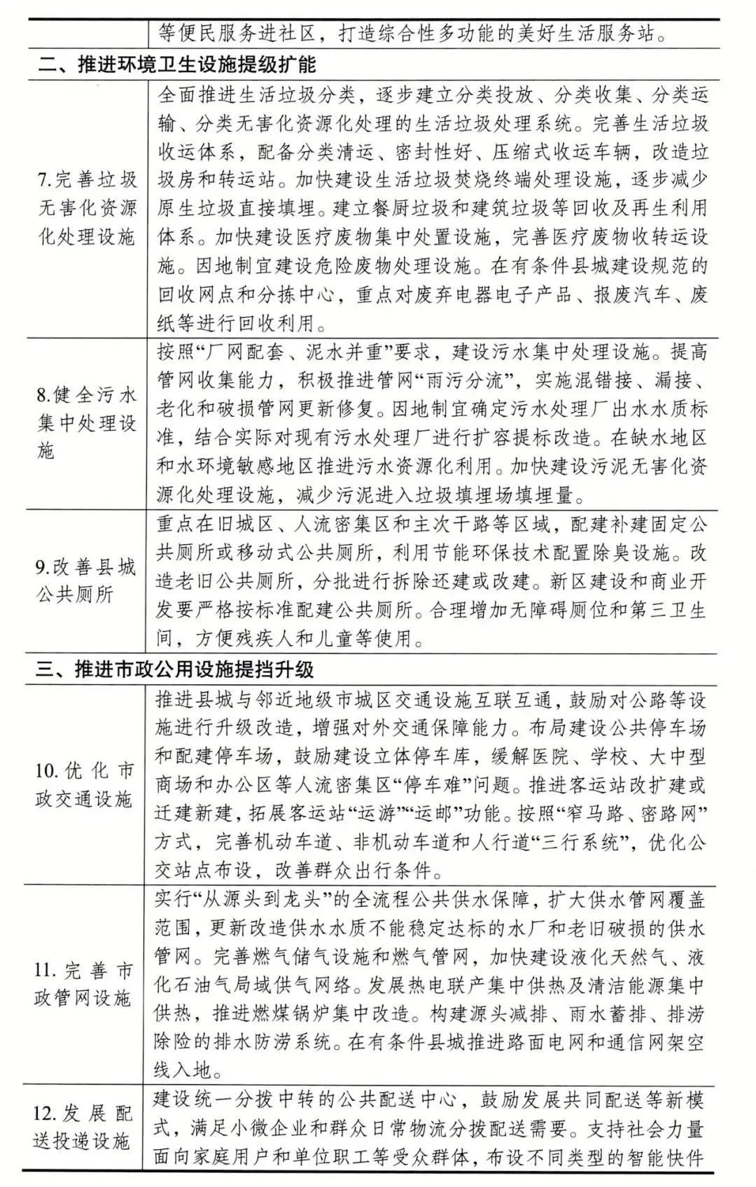
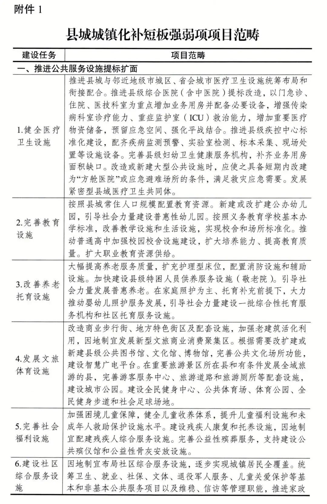
(二)明晰建设领域。各地区要瞄准市场不能有效配置资源、需要政府支持引导的公共领域,聚力推进17项建设任务。围绕公共服务设施提标扩面,优化医疗卫生设施、教育设施、养老托育设施、文旅体育设施、社会福利设施和社区综合服务设施。围绕环境卫生设施提级扩能,完善垃圾无害化资源化处理设施、污水集中处理设施和县城公共厕所。围绕市政公用设施提挡升级,推进市政交通设施、市政管网设施、配送投递设施、老旧小区更新改造和县城智慧化改造。围绕产业培育设施提质增效,完善产业平台配套设施、冷链物流设施和农贸市场。
实施上述建设任务要区分轻重缓急,要响应疫情防控需求,优先支持公共卫生防控救治设施、医疗废物集中处置设施建设。抓紧落实《公共卫生防控救治能力建设方案》,加强公立医疗卫生机构建设,提高平战结合能力。抓紧落实《医疗废物集中处置设施能力建设实施方案》,健全医疗废物收集转运处置体系,推动现有处置能力提质扩容,防止疾病传播。
(三)界定项目范畴。各地区要坚持“缺什么补什么”,立足本地实际和发展急需,参照县城城镇化补短板强弱项项目范畴(附件1),因地制宜研究确定本地项目范畴。加快确定一批弥补本地突出短板、契合群众迫切需要的项目,以及一批公共性平台性程度较高、惠及较多群众及市场主体的项目,特别是能够尽快见效并形成实物工作量的项目。
(四)加强项目谋划。各地区要综合考虑资金保障情况、财务平衡及收益状况,分阶段、有步骤地滚动谋划设计不同性质的固定资产投资项目,成熟一批、实施一批。着眼保障县城经济社会正常运行,加快谋划一批完善县城基本功能、无偿满足公共需要的公益性项目,以及有一定收益但难以商业化合规融资的公益性项目。着眼释放政府投资乘数效应,科学谋划一批具备一定市场化运作条件的准公益性项目;探索通过盘活存量资产、挖掘土地潜在价值等方式,推动公益性、准公益性与其他有经济效益的建设内容合理搭配,谋划一批现金流健康的经营性项目。
(五)严把项目标准。各地区要坚持“项目跟着规划走”,综合考虑县城地域特征、人口规模和发展潜力等因素,依据经济社会发展规划及国土空间规划,合理确定项目区位布局和规模体量。坚持合规开展项目建设,严格执行有关国家标准和行业标准,以及有关部门印发的规范性文件。
三、要素保障
(六)加大财政资金支持。各地区要坚持“资金跟着项目走”,落实政府投资重点支持“两新一重”建设的要求,针对县城公益性固定资产投资项目,设计多元化的财政性资金投入保障机制。县城公益性项目主要通过地方政府财政资金予以投入,符合条件的县城公益性项目可通过中央预算内投资予以适当支持。对其中有一定收益但难以商业化合规融资、确需举债的县城公益性项目,除上述资金支持渠道外,还可通过安排地方政府专项债券、抗疫特别国债予以支持。
(七)吸引社会资本投入。各地区要针对县城准公益性及经营性固定资产投资项目,设计市场化的金融资本与工商资本联动投入机制。对符合条件的大中型准公益性及经营性项目,可通过健全政银企对接机制,利用开发性政策性商业性金融或国家城乡融合发展基金予以融资支持。对符合条件的县城智慧化改造、产业平台配套设施建设等领域项目,可通过新型城镇化建设专项企业债券予以融资支持。规范有序推广PPP模式,带动民间投资参与投入的积极性。
(八)加强建设用地支撑。各地区要坚持“要素跟着项目走”,优化新增建设用地计划指标和城乡建设用地增减挂钩指标分配,保障县城城镇化补短板强弱项项目的合理用地需求。注重盘活存量建设用地和低效土地,优先用于县城城镇化补短板强弱项项目。积极组织农村集体经营性建设用地直接入市,分类推进就地入市或异地调整入市。
四、组织实施
(九)分区分类推进。依据《全国主体功能区规划》及各省级主体功能区规划,立足各地区发展基础和要素条件,建立分区分类的支持引导机制。优先支持东部地区基础较好县城建设,率先实现城镇化高质量发展。有序支持中西部和东北城镇化地区县城(含边境地区重点县城)建设,加快增强人口经济承载能力。合理引导中西部和东北农产品主产区、重点生态功能区县城建设,提高对农业农村发展和生态环境保护的保障能力。
(十)强化示范带动。以发展基础扎实、财政实力较强、政府债务率较低为基本要求,在湖北、长江三角洲区域、粤港澳大湾区和其他东中部都市圈地区,兼顾西部和东北地区,选择120个县及县级市开展县城新型城镇化建设示范工作(附件2)。切实加大中央财政性资金等政策支持力度,支持其围绕县城城镇化补短板强弱项项目范畴,启动建设示范性项目,创新资金投入方式与运营模式。总结提炼典型经验,以现场会、典型案例推介等方式加以推广。
(十一)压实地方责任。省级发展改革委要周密组织、加强指导,科学制定本省份落实方案,指导县城新型城镇化建设示范地区制定示范方案,明确建设任务、要素保障和组织实施等事项,并加强项目检查督导。各市县要加快开展项目谋划与储备,注重加强关联项目之间的协同配套,做好项目审批核准备案和规划、用地、环评等前期工作,并将符合条件项目动态录入国家重大建设项目库,扎实推进项目建设实施,确保项目合规落地见效。
(十二)严格防范风险。各市县要尽力而为、量力而行,严防地方政府债务风险,审慎论证项目可行性,优选项目、精准补短板、不留后遗症。严防“大水漫灌”,确保精准投资、提高投资效益。严防“半拉子工程”,确保项目资金来源可靠、规模充足。严防“大拆大建”,优先采取改扩建方式,必要时采取新建迁建方式。严防“贪大求洋”,落实适用、经济、绿色、美观的新时期建筑方针。
附件:1.县城城镇化补短板强弱项项目范畴
2.县城新型城镇化建设示范名单
国家发展改革委
2020年5月29日



