国家发展改革委等部门关于修订印发《文化保护传承利用工程实施方案》的通知
发改社会〔2024〕374号
各省、自治区、直辖市及计划单列市、新疆生产建设兵团发展改革委、党委宣传部、住房城乡建设厅、文化和旅游厅、广播电视局、林草主管部门、文物主管部门:
为深入贯彻落实习近平文化思想,进一步完善全国城乡公共文化服务体系,加强文化和自然遗产整体保护和活态传承,推动文化旅游融合高质量发展,助力文化强国建设,国家发展改革委会同相关部门对《文化保护传承利用工程实施方案》进行了修订。现将修订后的《文化保护传承利用工程实施方案》印发给你们,请认真遵照执行。
国家发展改革委
中央宣传部
住房城乡建设部
文化和旅游部
广电总局
国家林草局
国家文物局
2024年3月22日
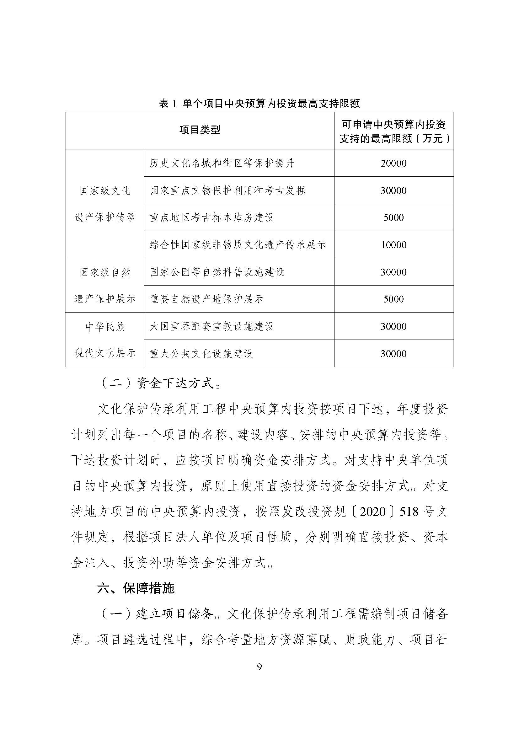
附件:










