随着新型城镇化进程的不断推进,我国已进入大城市向都市圈发展的新阶段。各大中心城市纷纷提出都市圈发展战略,明确以都市圈为主要的空间载体,带动周围城市实现新时期的协同发展;然而,我国都市圈发展水平极不均衡,区域间差距巨大,尤其是中西部地区相较于东部地区有明显差距。
首先,透过人口和经济的具体数据(2015年统计数据),我们可以直观地感受都市圈地域间的规模鸿沟。东部、中部、西部和东北地区的都市圈人口分别约占全国都市圈人口总量的47%、20%、24%和8%,各地区都市圈国内生产总值分别占全国都市圈国内生产总值的59%、16%、17%和9%。
再进一步看不同都市圈的劳动生产率,中西部地区与东部的效率水平差距也非常显著。东部地区都市圈平均人口规模和平均经济规模分别为2863万人和2.4万亿元。相比之下,西部地区都市圈平均人口规模为东部地区都市圈的48%,而平均经济规模仅为东部地区都市圈的26%;中部地区都市圈平均人口规模约为东部地区都市圈的93%,但平均经济规模仅为东部地区都市圈的58%。
在发展建设的过程中,我国主要都市圈存在共性的问题,也面临自身独特的挑战。所以,在都市圈的研究中,我们可以通过综合评估的方式来监测各大都市圈的发展水平,拿出尺子给都市圈量量体格,相互之间做个比较,就可以更加了解都市圈之间发育程度的差异,然后进一步针对不同发展阶段的都市圈提出差异化的政策建议。
一、都市圈范围划定思路
首先,选取我国“19+2”城市群中的中心城市作为都市圈的中心城市,然后以中心城市功能中心为起点,通过其对外联系的主要交通网络,采用百度导航功能模块计算,在得出从中心城市出发2小时所能达到的距离,并基于城市之间人口、经济和交通之间的网络联系,以城市行政边界为依据得出都市圈的空间范围。

图 1 研究初步选取的37个都市圈分布图
本次阶段性研究的数据来源除了传统的统计数据之外,还使用了反映人口、经济和交通联系的流数据(均为2015年数据)来刻画都市圈内城市之间的网络联系。例如,基于互联网迁徙数据、手机信令数据分析人口联系,企业互投数据分析经济联系,客运和货运交通数据分析交通联系。
由于研究主要采用的数据为地级市层面数据,所以,首先我们排除了海口、大连、喀什、拉萨等2小时交通圈仅仅覆盖周边县域而非地级市的城市群中心城市;其次,长三角和珠三角地区是我国区域经济发展水平和都市圈一体化程度都很高的经济发达地区,已形成连绵成片的都市连绵区,所以本研究将长三角都市连绵区[1]和珠三角[2]都市连绵区作为整体进行计算。
[1] 长三角都市连绵区包括的城市有上海市、杭州市、湖州市、嘉兴市、金华市、宁波市、绍兴市、台州市、舟山市、南京市、苏州市、无锡市、常州市、南通市、扬州市、镇江市、淮安市、滁州市、马鞍山市、铜陵市、芜湖市、宣城市。
[2] 珠三角都市连绵区包括的城市有广州市、深圳市、佛山市、东莞市、惠州市、江门市、清远市、肇庆市、中山市、珠海市、汕尾市(因缺乏香港、澳门相关数据,本次分析暂不包括香港、澳门)。
最终,我们确定了29个都市圈作为评估对象,区域共包含全国161个城市,面积约占全国总国土面积的23%,承载了全国57%的人口,创造了全国76%的GDP产值。这充分表明都市圈对推进我国经济社会发展与城市群高质量发展起到了关键作用。因此,监测分析都市圈发展水平,依据不同都市圈的发展水平合理制定政策和措施,充分发挥都市圈对区域发展的增长带动作用显得尤为必要。
二、都市圈发展水平指标体系构建
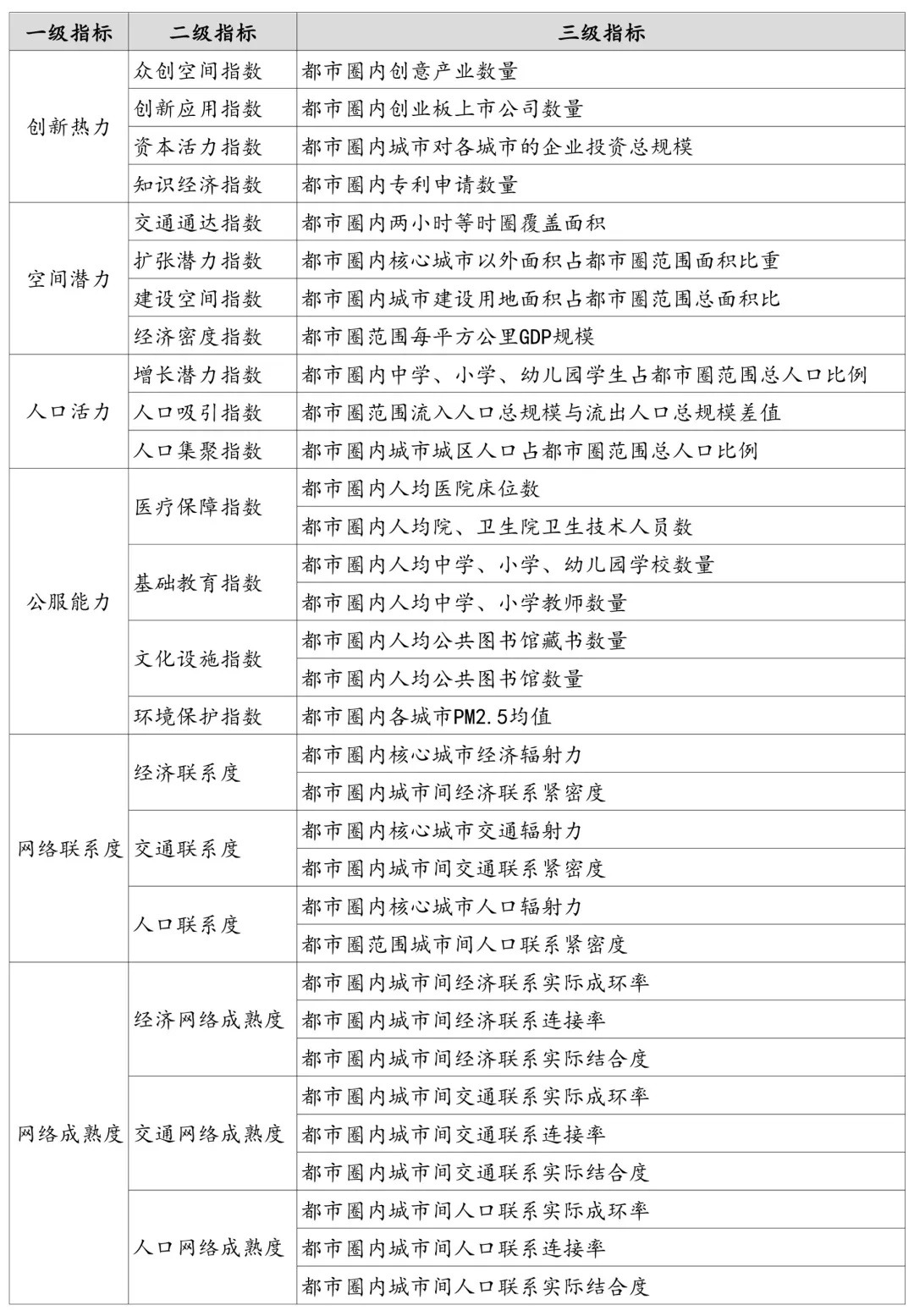
不同区位的都市圈具有不同的规模、结构以及功能,同时都市圈内各城市之间通过人口、经济、交通流动等之间联系形成规模庞大、结构有序、功能互补的城市系统。在评价都市圈发展水平时,不仅要考虑都市圈范围内城市的静态统计指标,还应充分体现都市圈内部城市之间的城际联动与协同发展关系。所以,本研究作为都市圈综合评价的阶段性成果,尝试从创新热力、空间潜力、人口活力、公服能力、网络联系度和网络成熟度的六大角度设计都市圈的“体检套餐”,并通过熵值法得出指标权重,最终得出我国主要都市圈此次体检的最终得分。

表1 都市圈发展水平综合评价指标体系
三、都市圈发展水平综合评价结果

图 2 29个都市圈综合评价结果
通过以上指标体系的测算,本研究得出全国29个都市圈发展水平的综合评价如图2所示,分成成熟型、发展型和培育型三个层级:
第一层级(成熟型都市圈):长三角都市连绵区、珠三角都市连绵区
第二层级(发展型都市圈):北京都市圈、天津都市圈、成都都市圈、青岛都市圈、郑州都市圈等
第三层级(培育型都市圈):石家庄都市圈、太原都市圈、合肥都市圈、银川都市圈、乌鲁木齐都市圈、呼和浩特都市圈等
全国都市圈发展水平整体呈现东高西低的空间分布格局,其中,长三角和珠三角都市圈综合评分最高,与传统认知相符。第二层级发展型都市圈多处于东部沿海与中部地区,都市圈发展水平与第一层级差距较大。第三层级培育型都市圈数量也较多,主要位于西部地区和东北地区,都市圈发展水平与中部和东部又拉开一定差距。
四、都市圈发展水平分指标对比
分别从各层级中选取代表性的都市圈进行比较分析(图3)。总体来看,成熟型都市圈各指标之间相对均衡,都市圈体系发展较为成熟;发展型都市圈有突出的优势指标,也存在明显弱势的指标,指标发展水平相比第一层级的成熟型稍显不足;培育型都市圈在六项指标中短板较多,偶有长处,发育程度明显弱后于第一和第二层级。
第一层级成熟型都市圈包括长三角和珠三角都市连绵区。长三角在六项指标中均处于遥遥领先的地位,体现了其全面发展、形态成熟,是我国都市圈连绵发展的最高水平代表性地区。珠三角都市连绵区紧随其后,但是相比长三角的大哥地位,珠三角在创新热力、公服能力、网络成熟度和网络联系度方面稍显逊色。
第二层级发展型都市圈是指已经有了一定都市圈协同发展的基础,然而总体发展水平仍不足的都市圈。其中北京都市圈作为典型代表,可看出它在六项指标上的得分并不均衡,尤其是创新热力、公服能力、网络联系度和网络成熟度相比成熟型都市圈有显著差距;主要原因在于一方面北京周边城市发展水平远远落后于北京,甚至出现了“环京贫困带”,直接导致北京都市圈的创新热力和公服能力水平得分被拉低;另一方面,在网络指标上,北京作为国际性大都市,其服务能力更多地体现在国家尺度,在区域尺度上的带动作用明显弱于长三角和珠三角地区,“帝都老大哥”对于身边的“小兄弟”缺乏“照顾”。成都和郑州都市圈与北京情况相似,各有所长,也各有明显不足,均在创新热力上有显著短板,需要更多的时间和投入才能实现长足的进步。
第三层级培育型都市圈综合评价的各项指标水平均较低,指标不平衡特征也非常突出,中心城市自身还需要加强体格。如图所示,银川都市圈在创新热力、空间潜力和网络成熟度方面处于明显劣势;长春和兰州都市圈也存在同样的问题,而且人口活力的指标也逊色许多。培育型都市圈的中心城市首先需要增强综合实力和辐射带动能力,增强区域自我发展能力,促进单核心放射状空间结构的初步形成。

第一层级(成熟型都市圈)

第二层级(发展型都市圈)

第三层级(培育型都市圈)
图 3 三类代表性都市圈一级指标雷达图
五、结语
建议在国家“19+2”城市群工作基础上,进一步将都市圈作为我国当前新型城镇化工作的核心抓手。通过设计适合我国国情的都市圈统计制度和划分标准,以及建立全国都市圈发展监测评估大数据平台,定期测量都市圈的发育情况,为监测预警和宏观决策提供科学支撑。并且,利用当前涌现的大数据、人工智能等新一代信息化手段,增强全国都市圈大数据平台实时动态监测都市圈人流、物流、经济流和信息流的能力,支撑区域政策制定的科学化和管理的精细化。最后,利用大数据在产业经济、人口服务管理、交通监测预警、公共安全、环境监测、生态护与治理等方面提供智慧支撑,实现政府区域治理能力和水平升级。