会议信息:2021年10月18日,《清华城市健康设施指数2020》发布会在京举行。本期内容为北京清华同衡规划设计研究院副总规划师万汉斌先生在发布会上所作的《可持续的安全韧性城市》演讲。近期,我们将陆续刊发会议嘉宾主题演讲,以飨读者。
观点摘要:韧性城市指城市能承受冲击,快速应对、恢复,保持城市功能正常运行,并通过适应来更好地应对未来的灾害风险。当前防灾减灾形势严峻,国内外大都市针对安全韧性系统的构建已积累了诸多有益经验。万汉斌团队综合韧性城市研究构建了城市安全韧性系统和城市应急能力体系两大部分的安全韧性城市系统,建立了城市和社区两个层级的安全韧性指标体系,并在推进安全韧性城市要素与智慧城市建设融合方面继续加强工作。
演讲嘉宾:万汉斌,北京清华同衡规划设计研究院有限公司副总规划师、城市公共安全规划研究所所长
正文:
北京清华同衡规划设计研究院城市公共安全规划研究所主要开展城市安全、防灾减灾专题研究,并组织国内防灾减灾学术峰会,紧密跟踪国际国内安全韧性、防灾减灾的研究课题。本文主要从当前防灾减灾形势、国内外安全韧性系统构建和具体安全韧性指标体系三个方面,介绍可持续、安全韧性城市的工作情况。
防灾减灾形势趋势
联合国《2030年可持续发展议程》的17个可持续发展目标中,目标11是“建设包容、安全、有抵御灾害能力和可持续的城市和人类住区”。与此同时,21世纪全球遭遇新冠肆虐和气候危机的双重挑战,当前面临“世界多灾多难”的、严峻的防灾减灾形势:自然因素加大了巨灾风险,人为不合理的资源开发使灾害加剧,人口及财富的集聚化趋势也在进一步加大灾损等。
全球灾害形势严峻

安全韧性系统构建
韧性城市是指当灾害发生时,城市能承受冲击,快速应对、恢复,保持城市功能正常运行,并通过适应来更好地应对未来灾害风险。其具有鲁棒性(Robustness)、可恢复性、冗余性、智慧性和适应性五大特性,其建构框架涉及物理韧性、社区韧性、经济韧性、组织韧性和自然韧性五类测量指标。
韧性城市建设框架韧性城市概念在多处政策文件中也得到了强调:
2020年10月31日,《国家中长期经济社会发展战略若干重大问题》中要求:“在生态文明思想和总体国家安全观指导下制定城市发展规划,打造宜居城市、韧性城市、智能城市,建立高质量的城市生态系统和安全系统。”
在《中共中央关于制定国民经济和社会发展第十四个五年规划和2035年远景目标的建议》中明确提出“加强城镇老旧小区改造和社区建设,增强城市防洪排涝能力,建设海绵城市、韧性城市。提高城市治理水平,加强特大城市治理中的风险防控。”
城市更新的目标是建设宜居、绿色、韧性、智慧、人文城市。2021年将加快推进基于数字化、网络化、智能化的新型城市基础设施建设,全面推进城镇老旧小区改造,统筹城市防洪排涝,系统化全域推进海绵城市建设。
国内外多个城市基于韧性城市理念纷纷出台了韧性提升规划。特别的有美国为应对飓风威胁,收集了飓风路线等数据并建立数据库和飓风模型,以期对在未来该地区发生飓风的频率、海平面上升水平等参数进行测算;伦敦发布了《气候变化适应战略—管理风险和增强韧性》,以提高城市应对极端天气事件能力、提高市民的生活质量;日本东京在打造常态化系统性防灾减灾的韧性城市,为东京居民与地区、企业、政府制定了针对地震、暴风雨和洪水等自然灾害的防灾措施;北京市搭建了韧性城市规划的技术框架,为韧性城市建设和综合风险防控提供理论依据和技术支撑。
安全韧性城市系统包括事故模拟、风险评估、监测预警、应急指挥、避难疏散场所通道等诸多要素,由城市安全韧性系统和城市应急救援能力体系两大部分组成,并细分为城市基础设施、房屋建筑、重点地区、安全设施、信息平台、应急救援、社会治理等组成。安全韧性详细指标研究则是从50个变量中挑选了36个作为韧性指标因子,分为物理、社区、经济、组织、自然五个层面。
韧性城市评估指标体系
城市安全韧性系统框架安全韧性系统构建
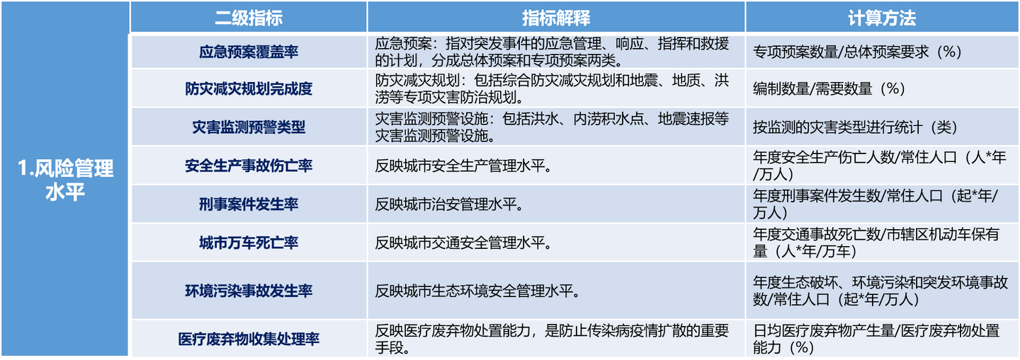
安全韧性指标体系分为两个空间维度:城市级和社区级。其中城市级包括风险管理、空间格局韧性、建筑及基础设施韧性、应急救援人员设施、公众应急知识5个方面;社区级则包括社区环境、社区配套、社区管理三方面。



城市级安全韧性指标体系
社区级安全韧性指标体系未来希望将城市体检、城市安全韧性以及社区安全建设密切结合起来,同时积极推进安全韧性城市要素与智慧城市建设融合,帮助未来城市抵御越来越多突发新发的破坏,提高城市抵御、消解、适应不确定风险的能力,建设有韧性能力的城市。